我国可控核聚变产业已进入由科学验证迈向工程化与商业化的关键阶段,形成了清晰的市场格局。整体呈现“国家队主导、民企竞速、多路线并行”的态势。以中核集团和中国科学院两大体系为核心的国家队,依托HL-3、EAST、BEST及CRAFT等大科学装置,主攻大型托卡马克路线,目标是攻克燃烧等离子体、氚自持循环等核心技术,并规划建设CFEDR等示范堆。与此同时,能量奇点、星环聚能、瀚海聚能等一批民营资本支持的初创企业迅速崛起,聚焦高温超导托卡马克、球形环、场反位形(FRC)等模块化、创新性技术路线,以更灵活的模式加速商业探索。
产业资本开支进入加速期,以中国聚变能源有限公司(注册资本150亿元)为代表的产业化平台相继成立,带动超导磁体、真空室、偏滤器、特种电源等高价值量环节的产业链快速成熟,为后续示范堆建设与商业化落地奠定了基础。
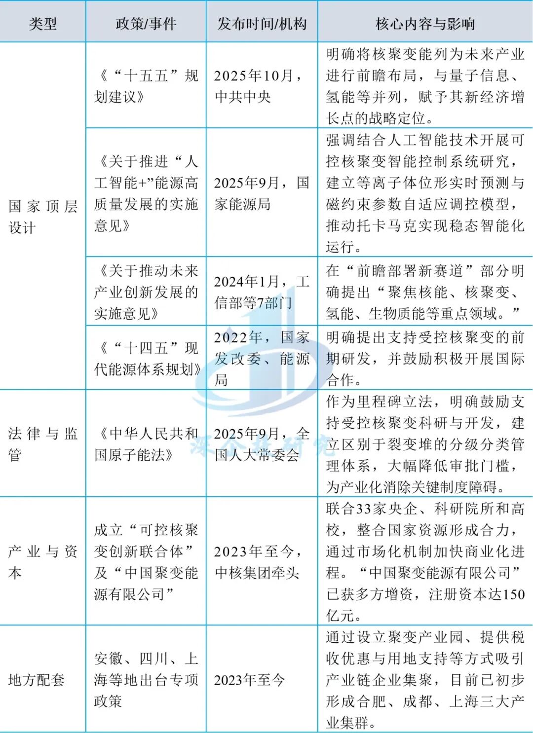
我国可控核聚变规划政策
政策支持为产业发展提供了明确指引与制度保障。近年来,我国可控核聚变发展逐步从科研探索迈向工程化和产业化阶段,国家通过法律保障、监管体系建设和多层次资金引导构建起支撑产业发展的政策框架。在国务院《国家中长期科学和技术发展规划纲要(2006-2020年)》中,磁约束核聚变被列为先进能源技术。在国务院印发的《国家重大科技基础设施建设中长期规划(2012-2030)》中,明确提出了“完善提升全超导托卡马克核聚变实验装置的性能,积极参与国际热核聚变实验堆计划,保持我国在磁约束核聚变研究领域的先进地位”的战略部署。国家发改委和国家能源局印发的《能源技术革命创新行动计划(2016-2030年)》提出了2030年发展目标为:“聚变工程技术试验平台成功运行,掌握堆芯燃烧等离子体的实验、运行和控制技术”。2021年9月中共中央、国务院《关于完整准确全面贯彻新发展理念做好碳达峰碳中和工作的意见》明确指出要强化基础研究和前沿技术布局,推进可控核聚变等低碳前沿技术攻关。2024年1月工业和信息化部等七部门《关于推动未来产业创新发展的实施意见》指出加强核聚变等未来能源前瞻谋划部署。2025年正式施行的《中华人民共和国原子能法》首次将受控核聚变纳入法律范畴,明确建立适应其技术特点的分级分类安全监管制度,生态环境部据此推进聚变装置辐射安全管理要求及环评技术导则等配套规范的制定。
与此同时,成都、合肥等地结合本地科研基础,出台区域性聚变产业发展规划并设立地方产业基金,推动形成以国家级科研机构为引领、地方载体为支撑、企业广泛参与的协同发展格局,为聚变能源中长期工程验证和商业化路径奠定制度与生态基础。
国务院国资委及中央企业近年来将可控核聚变作为未来能源战略的核心方向之一,系统性推动其从科研向工程化、产业化加速演进。2023年,国资委启动“中央企业未来产业启航行动”,将“未来能源”列为15个重点布局方向之一。随后在同年12月召开的可控核聚变未来产业推进会上,国资委进一步明确可控核聚变为未来能源的唯一方向,并指定中核集团作为产业链“链长”单位,牵头组建创新联合体,系统推进技术研发与产业化。
在此框架下,中核集团作为牵头央企,于2023年12月联合中国科学院、中国航天科技集团、国家电网等央企、高校、科研院所合计25家单位(截至2024年12月已发展至33家),正式组建“可控核聚变创新联合体”,统筹技术研发、工程设计、装备制造与资本运作,标志着聚变产业进入协同攻坚新阶段。2025年7月22日,中国聚变能源有限公司在上海正式挂牌成立。该公司获得包括中核集团、中国核电、中国石油集团昆仑资本等多家机构共同投资的约114.92亿元资金支持,标志着国家队正式入场。
表1 我国可控核聚变领域主要规划政策
资料来源:国家发改委、中国政府网、各地官网等,深企投产业研究院整理。
总体态势:
从科研投入向工程化、商业化加速切换
我国核聚变产业已从长期的基础研究投入期,进入以国家重大科技基础设施和示范工程投资为直接拉动的产业化新阶段,市场轮廓日益清晰。投资规模明确,据华西证券等机构测算,仅国内已公开的紧凑型聚变能实验装置(BEST)、中国聚变工程实验堆(CFETR/CFEDR)、星火一号(聚变-裂变混合堆)等重大项目,未来5年带来的资本开支预计将超过920亿元。其中BEST装置总投资约150亿元,已于2025年进入密集招标和建设期,为上游材料、中游设备制造和系统集成企业提供了明确且庞大的订单和市场空间。市场参与主体多元,已形成“国家队主导科研与工程,民营企业补充技术路线与细分环节,资本市场强力助推”的生态格局。
技术路线:
托卡马克主流引领,多元路径并行探索
主流路线为磁约束托卡马克,由中科院和中核集团主导的大型装置(EAST、HL-3、BEST、CFETR)引领,技术积累最深厚,工程化进程最快。紧凑型/商业路线包括高温超导托卡马克(能量奇点、星环聚能)、球形环(新奥科技),目标更聚焦于快速迭代和降低成本,吸引了大量风险投资。混合堆路线为Z箍缩驱动的聚变-裂变混合堆(“星火一号”),由中核集团与江西省推动。颠覆性路线如场反位形(FRC)、仿星器等处于更早期探索阶段。
产业链格局:
上游高精尖、中游强壁垒、下游重资产
一、上游核心材料环节(技术壁垒最高)
超导材料领域,西部超导是国内低温超导(NbTi、Nb₃Sn)线材的绝对龙头,深度参与ITER并保障了国内CRAFT、BEST等项目的材料供应;高温超导(REBCO)领域则呈现多家企业竞逐态势,联创光电(通过联创超导)深度绑定“星火一号”聚变-裂变混合堆项目,永鼎股份(控股东部超导)和精达股份(参股上海超导)聚焦于高温超导带材这一核心原材料,其中上海超导是国内产能和技术领先者,已获得BEST等项目订单。
特种结构材料领域,安泰科技在钨铜偏滤器、第一壁等涉钨材料部件上技术领先,产品已应用于EAST、ITER等多个国内外项目;国光电气是偏滤器、第一壁等真空室内部件的重要供应商;应流股份、久立特材等在特种合金结构件、管道方面提供支持。
辅助功能材料领域,旭光电子在大功率电真空器件(如射频四极管)方面具有独特优势,是等离子体加热系统的关键供应商;雪人股份、杭氧股份在低温制冷系统方面有布局。
二、中游关键设备与系统集成(价值量集中)
超导磁体系统领域,磁体绕制与装备制造由联创超导等企业承担。真空室及内部件领域,合锻智能凭借其在高端成形装备领域的积累,成功切入大型真空室扇区、重力支撑等复杂结构件的制造,已中标BEST项目核心部件。
电源与控制系统领域,英杰电气、爱科赛博、四创电子(子公司华耀电子)等在特种大功率电源、脉冲电源系统方面具备深厚技术积累,已为EAST、BEST等项目供货。低温与杜瓦系统领域,航天晨光在杜瓦系统制造上有优势。
三、下游大科学装置与商业示范堆(需求牵引)
国家队主导项目包括中科院体系和中核集团体系。中科院体系以合肥物质科学研究院等离子体物理研究所为核心,依托EAST、CRAFT和BEST等大科学装置,在磁约束托卡马克路线上积累深厚科学和工程经验,是技术研发和验证的核心策源地,并通过聚变新能(安徽)有限公司进行资源整合与产业推进。
中核集团体系以核工业西南物理研究院为主体,主导“环流器”系列装置(HL-2A、HL-3)以及中国聚变工程实验堆(CFETR)的规划和推进,侧重于工程化与能源应用探索,并牵头成立中国聚变能源有限公司。
商业探索项目包括能量奇点的洪荒-70(紧凑型高温超导托卡马克)、星环聚能的SUNIST-2(球形环托卡马克)、新奥科技的玄龙-50U(场反位形),以及中核集团与江西省推动的“星火一号”(Z箍缩驱动聚变-裂变混合堆)等。
国内核聚变产业重点地区
我国可控核聚变产业已形成以重大科学装置和核心科研机构为牵引,资本、人才、产业链企业在地理空间上加快集聚的集群化发展态势。这些重点地区不仅是技术研发与工程验证的核心策源地,也是产业资本汇聚、供应链协同和商业化探索的前沿阵地,共同构成了支撑中国核聚变能源战略的“多极”发展格局。
一、安徽合肥
安徽合肥依托中国科学院合肥物质科学研究院(等离子体物理研究所),已成为我国乃至全球磁约束核聚变研究的中心,其核心地位由一系列世界级大科学装置集群和完整的产业生态所奠定。
科研与装置集群全球领先。合肥汇聚了我国核聚变研究最核心的装置群。全超导托卡马克EAST多次刷新高温等离子体稳态运行世界纪录,为ITER和未来聚变堆提供了关键物理与工程数据。紧凑型聚变能实验装置(BEST)作为国家“十四五”重大科技基础设施,已于2025年启动总装,目标在2027年实现聚变能发电演示,是当前产业化进程中最受关注的工程之一。聚变堆主机关键系统综合研究设施(CRAFT)则为未来中国聚变工程实验堆(CFETR)的关键子系统提供工程验证平台。这些装置形成了从基础物理研究(EAST)、紧凑型工程验证(BEST)到未来示范堆预研(CRAFT/CFETR)的完整技术链条。
“聚变大科学城”引领产业生态。合肥市正全力打造“聚变大科学城”,以此为核心载体,吸引了大量产业链上下游企业落户。以聚变新能(安徽)有限公司为市场化运作平台,在合肥形成了“基础研究-关键技术攻关-工程集成-产业孵化”的闭环生态。本地龙头企业如合锻智能(真空室、重力支撑)、国仪量子(精密测量)等深度参与装置建设,同时吸引了联创光电(高温超导磁体)、上海超导(高温超导带材)等外地核心供应商在此设立研发或生产基地。合肥已成为国内核聚变技术、人才、资本和信息的最大交汇点,产业资源密集度最高。
二、四川成都
四川成都以核工业西南物理研究院为核心,是我国核聚变研究的另一大支柱,尤其在磁约束托卡马克和Z箍缩驱动聚变-裂变混合堆路线上具有独特优势。
托卡马克路线的重要基地。成都建设并运行着中国环流器系列装置,其中中国环流三号(HL-3)于2025年成功实现“双亿度”(离子温度1.17亿度、电子温度1.6亿度)运行,标志着我国大型常规磁体托卡马克研究达到国际先进水平。该研究院是我国参与ITER计划的重要单位,在等离子体物理、加热与诊断、氚工艺等方面积累了深厚的技术底蕴和工程经验。
混合堆路线的创新中心。成都在Z箍缩驱动聚变-裂变混合堆(Z-FFR)这一创新路线上布局深远。由天府创新能源研究院、国光电气等共同出资成立的先觉聚能科技(四川)有限公司,正主导推进Z-FFR项目(即“星火一号”的四川路线)。该路线利用Z箍缩产生聚变中子来驱动次临界裂变包层,对聚变“点火”条件(Q值)要求相对较低,旨在探索一条更早实现能量净增益和核废料嬗变的可行路径。成都凭借在核工业领域的传统优势,正在形成以国光电气(偏滤器、真空部件)、中核集团旗下相关单位为核心的混合堆技术研发与装备制造集群。
三、上海
上海凭借其国际金融中心、贸易中心和科创中心的综合优势,正迅速崛起为核聚变产业的资本高地、总部经济和高端制造中心,侧重于整合资源、推动商业化进程。
资本与总部经济核心。2023年,由中核集团牵头,联合多家央企和产业资本在上海成立了中国聚变能源有限公司,注册资本达150亿元。该公司旨在打造国家级聚变能源研发与产业化平台,统筹推进CFETR等未来示范堆的建设与商业化运营。上海吸引了大量风险投资和产业资本关注核聚变领域,能量奇点、星环聚能等一批商业聚变公司也在此设立总部或研发中心,形成了活跃的商业创新生态。
高端制造与材料研发中心。上海在超导材料、高端精密制造等产业链关键环节拥有强大实力。上海超导科技股份有限公司作为国内第二代高温超导(REBCO)带材的领军企业,其产品已批量应用于BEST、洪荒-70等多个国内外聚变项目,并成功中标中科院合肥物质科学研究院的REBCO带材采购项目。此外,上海在高端装备制造、集成电路、人工智能等领域的基础,也为核聚变所需的精密加工、控制系统、仿真软件等提供了强大的产业配套能力。
四、其他重点地区
除上述三大核心集群外,江西、江苏、陕西等地凭借其龙头企业在特定材料或部件领域的绝对优势,成为全国核聚变产业链中不可或缺的专业化配套基地。
江西:高温超导磁体与混合堆项目重地。江西以联创光电及其子公司联创超导为核心,在高温超导磁体领域建立了领先优势。联创超导是国内少数能制造15T以上高场磁体的企业,并深度参与了位于江西的“星火一号”聚变-裂变混合堆项目。该项目总投资规模巨大,旨在验证基于高温超导磁体的紧凑型混合堆技术,使江西在特定技术路线的工程化方面占据了重要一席。
江苏:高温超导材料供应链关键节点。江苏是高温超导材料产业链的重要一环。永鼎股份通过控股子公司东部超导,深耕第二代高温超导(REBCO)带材的研发与生产。东部超导采用独特的IBAD+MOCVD技术路线,产品性能达到国际先进水平,已成为国内多个聚变项目(如能量奇点、新奥科技等)的带材供应商。此外,精达股份作为上海超导的第一大股东,也从资本层面连接了长三角地区的超导产业生态。
陕西:低温超导线材的国家队主力。陕西西安以西部超导为代表,是国内低温超导材料(NbTi、Nb3Sn)的绝对龙头。西部超导的产品不仅全面供应ITER项目,也是国内EAST、CRAFT、BEST等大科学装置超导磁体的核心材料供应商,市占率超过95%。其技术成熟度和规模化生产能力,为我国现阶段主流托卡马克装置的建设和运行提供了至关重要的材料保障。


