超导材料被公认为具有战略意义的颠覆性前沿新材料。当前全球超导产业正经历从低温超导向高温超导的技术迭代,高温超导材料产能扩张与成本下降推动商业化进程加速,并为可控核聚变提供材料支撑。室温超导作为终极探索目标,仍处于基础研究阶段,一旦突破将为全球能源、交通、信息等领域带来革命性变革。
什么是超导材料 超导(超导电性)是指特定材料在温度降低到某一临界值(临界温度Tc)时,其直流电阻突然降为零,同时对外部磁场表现出完全抗磁性的宏观量子现象。具备该特性的材料称为超导体或超导材料。超导材料具备三大基本特性,即零电阻效应(完全导电性)、迈斯纳效应(完全抗磁性)和约瑟夫森效应(量子隧穿效应),这些特性使其成为实现无损耗大电流传输与强磁场生成的理想载体,在能源、医疗、科研及高端制造等领域具有不可替代的战略价值。 目前已发现近千种新型超导材料,在科学研究层面可分为常规超导材料和非常规超导材料。常规超导材料是指符合BCS(Bardeen-Cooper-Schrieffer)超导理论机制的超导体,包括各类单质、合金、氧化物及金属间化合物等,非常规超导材料指不符合 BCS 理论的超导体,包括铜氧化物高温超导体、铁基超导体、镍基超导体等。目前已发现的超导材料包括46种元素及数千种合金和化合物,但具备实用价值的种类有限。 在实际应用层面,根据临界温度Tc的不同,超导材料通常被划分为低温超导(LTS)与高温超导(HTS)两大类。关于低温超导材料与高温超导材料的临界温度划分标准,目前并没有一个全球统一、强制性的法定标准,根据物理机制和工程实践,主要有25K(-248°C)、40K(-233°C)或者液氮沸点77K(-196°C)作为分界的惯例,以40K(-233°C)作为分界居多。此外,室温超导指在常压、273K以上环境温度条件下实现零电阻的材料,但目前尚未发现。在超导领域,“室温”实际要求远高于“高温”,“高温”仅相对于“低温”而言,室温超导的突破将引发革命性变革。 低温超导材料的临界温度一般低于40K,需要在液氦温区(沸点为4.2K,约−269 °C)下运行。目前已实现产业化的低温超导材料主要为铌合金超导材料,包括铌钛合金NbTi和铌三锡Nb3Sn等,其技术较为成熟、性能稳定,长期主导全球超导材料市场,广泛应用于磁共振成像(MRI)、核磁共振波谱仪(NMR)以及大型粒子加速器等装置中。 低温超导材料在当前整个超导行业中市场份额超过90%,主要应用于磁共振成像仪(MRI)、超导磁控单晶炉(MCZ)、可控核聚变装置(如ITER)、加速器等,其中MRI是最大的单一应用市场。但低温超导材料的应用面临两大限制:一是制冷依赖液氦,而氦气属于不可再生稀有气体,我国氦资源匮乏,高度依赖进口,导致运行与维护成本较高。二是在强磁场下临界电流密度迅速衰减,因此NbTi和Nb₃Sn超导磁体通常适用于15特斯拉(T)以下的磁场环境,难以满足未来高场应用(如聚变能源、高能物理前沿装置)的需求,从而制约了其进一步拓展。 高温超导材料的临界温度高于40K,对于工作环境要求较低,如第二代高温超导带材可在液氮环境(77K,即-196℃)下工作,而液氮资源丰富,制备技术成熟,价格远低于液氦,在制冷成本及制冷能耗上具有明显优势。同时,高温超导材料能提供更高的临界磁场和电流密度,尽管其制备工艺更复杂、成本较高,产业化尚处初期,但被视为未来核聚变、电力传输等高场强、高效率应用的主流发展方向。
表1 高温超导材料与低温超导材料特性比较
资料来源:上海超导招股说明书申报稿,深企投产业研究院整理。
高温超导材料主要包括第一代铋锶钙铜氧(BSCCO)、第二代稀土钡铜氧(REBCO)、二硼化镁(MgB₂)以及铁基超导材料等。其中,第一代BSCCO材料在强磁场下的性能相对较弱,且主流制备工艺依赖昂贵的银基包套,导致成本偏高,难以在大规模产业化中实现良好性价比;二硼化镁的临界温度低于液氮温区(77 K),且临界磁场较低,应用范围受限,目前全球仅有两到三家厂商进行小批量生产;而铁基超导材料因发现较晚,仍主要处于实验室基础研究阶段,尚未进入工程化或商业化应用。 第二代高温超导材料稀土钡铜氧(REBCO)以带材形式为主,呈数百米长、4–12毫米宽、几十至几百微米厚的超薄金属带,属于涂层导体。当前高温超导带材是由合金基带、缓冲层、超导层和保护层组成的多层复合结构,其结构从下至上依次为:起支撑作用的金属基带(约占厚度一半)、具有双轴织构的氧化物缓冲层(用于晶格匹配)、约2微米厚的核心超导层,以及外层的银/铜保护层,部分产品还会加装紫铜或不锈钢铠装以增强机械强度和稳定性。产品结构如下图所示。
图1 第二代高温超导带材结构
图2 第二代高温超导带材实物(封装带/镀铜带/银带)
资料来源:上海超导招股说明书申报稿,深企投产业研究院整理。
超导材料应用领域 从应用场景看,超导材料对下游装备的性能提升具有决定性作用。在能源领域,超导磁体是可控核聚变装置约束高温等离子体的核心部件,装置输出功率与磁场强度四次方成正比;超导电缆则可实现大容量、低损耗的电力传输。在医疗领域,高场磁共振成像仪(MRI)依赖超导磁体提供稳定强磁场。在科研与工业领域,大型科学装置、感应加热等高端制造装备及量子计算系统均广泛采用超导技术。 ——强电(大电流)应用领域。强电应用主要利用超导材料的零电阻特性和高电流密度,实现大容量电能的无损耗或低损耗传输与转换,核心目标是提升电力系统的效率、容量和稳定性。主要应用领域包括超导电缆、超导限流器、超导电机/发电机、超导变压器与超导电抗器、超导储能系统等。
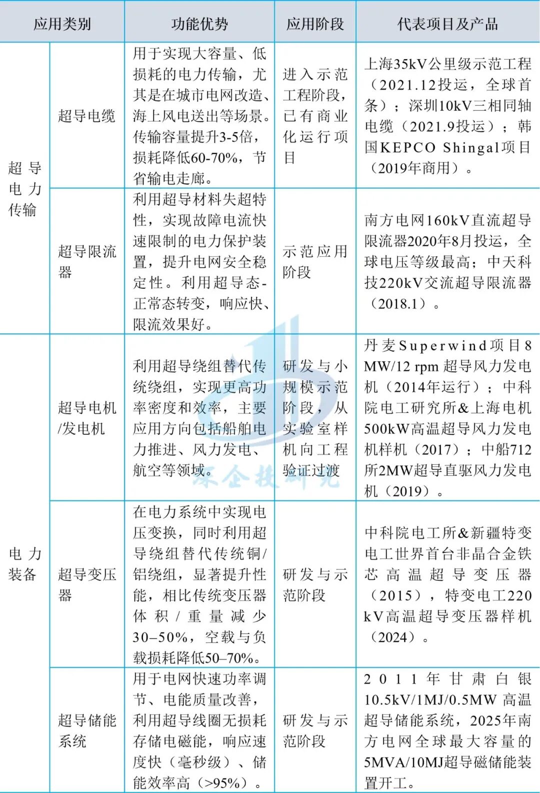
表2 超导材料强电应用领域
资料来源:公开资料,深企投产业研究院整理。
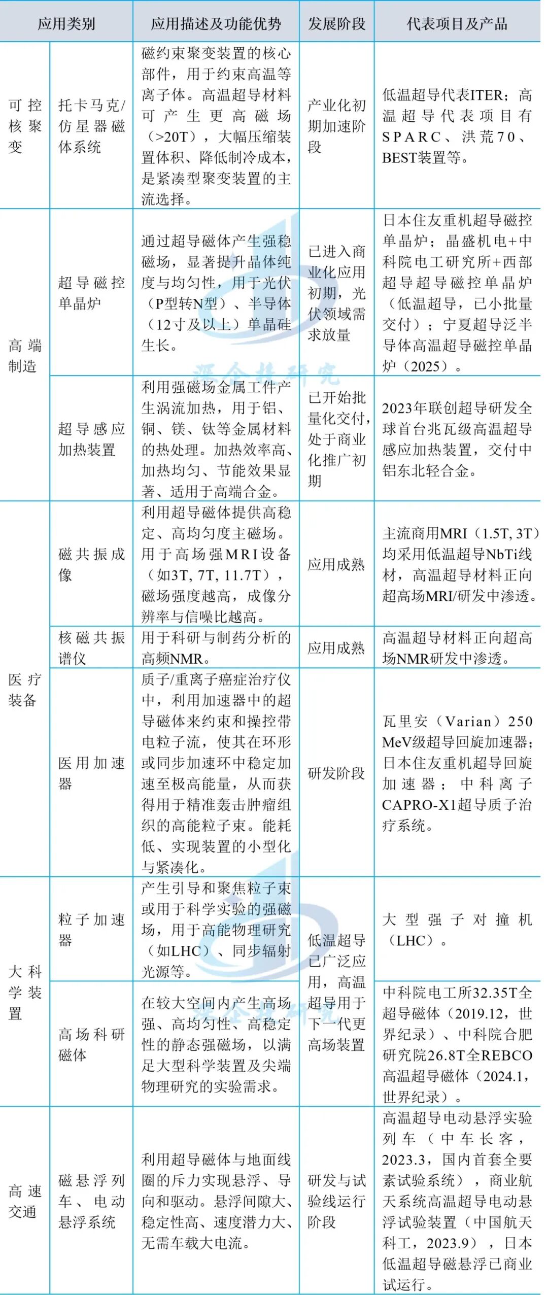
——高场应用领域。高场应用主要利用超导材料能承载极大电流从而产生强磁场的特性,服务于需要高稳定、高均匀度强磁场的各类高端装备,如可控核聚变、大科学装置(粒子加速器、科研高场磁体等)、高端制造(超导磁控单晶炉、超导感应加热装置)、医疗装备(磁共振成像、医用加速器)、高速交通(超导磁悬浮列车、电动悬浮系统)等。主要应用领域如下表所示。 表3 超导材料高场应用领域
资料来源:公开资料,深企投产业研究院整理。
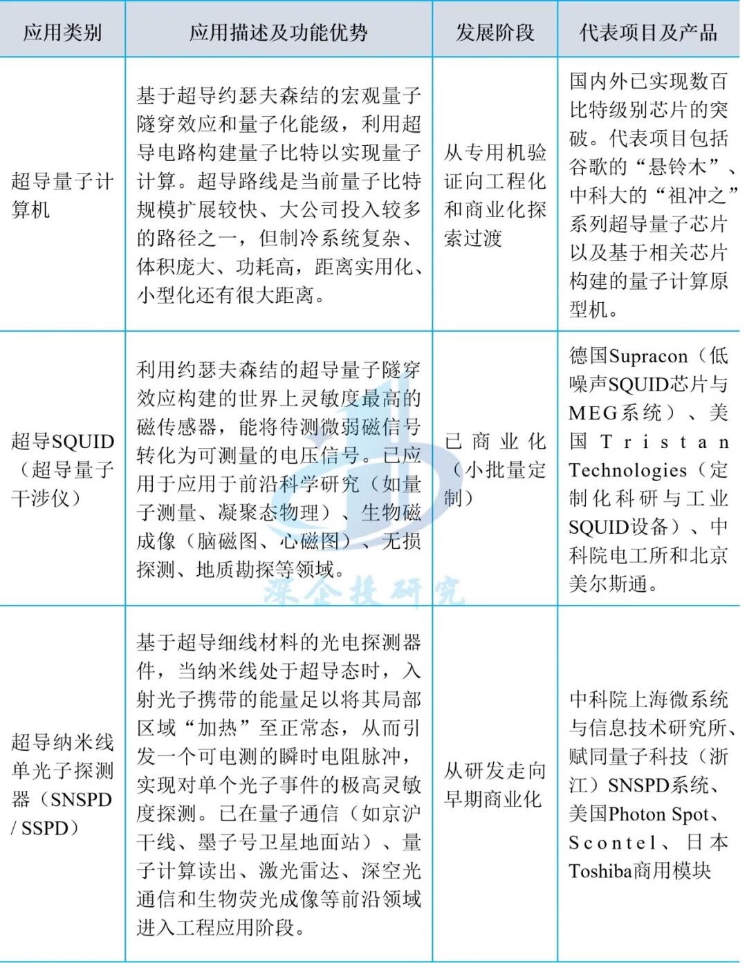
——超导弱电/量子电子学应用领域。利用超导材料的约瑟夫森效应,承载极小电流(纳安至微安级),可用于弱磁探测、微波器件、精密测量及量子计算等信息处理场景。主要应用领域如下表所示。
表4 超导材料弱电/量子电子学应用领域
资料来源:公开资料,深企投产业研究院整理。
若实现常压室温超导,将深刻重塑能源、交通、医疗和信息技术等关键领域。高性能、低成本超导磁体的实现,可能成为可控核聚变工程化的关键钥匙,使人类迈向终极清洁能源的梦想前所未有地接近现实;电力传输损耗趋近于零,全球电网效率有望提升15%以上,为可再生能源的大规模并网与高效利用扫清障碍;磁悬浮列车运行时速或突破3000公里,且成本显著降低,推动城市通勤与洲际交通体系的革命性升级;超导磁共振成像(MRI)设备的分辨率和灵敏度将大幅提升,助力癌症早筛与脑科学研究取得突破;量子计算机和超导芯片将摆脱极低温冷却限制,算力跃升数个数量级,加速人工智能与大数据技术进入新纪元。 超导材料研究及应用进展 历经百年发展,超导领域已诞生5项诺贝尔奖,从常规超导体到铜基、铁基高温超导体,每一次新型超导体系的发现都推动着基础研究与应用技术的跨越式进步。
表5 超导研究历程
资料来源:刘宇《中国超导材料技术与产业现状及发展建议》。
1、高温超导材料实用化与产业化取得关键突破 第二代REBCO材料自2006年实现商业化制备以来,凭借更高的临界电流密度、优异的高场性能和不断下降的制造成本,已成为当前高温超导技术产业化发展的主流方向,在磁约束核聚变、高端医疗设备、大科学装置及超导电力设备等多个领域展现出重要应用潜力。以上海超导为代表的国内企业,通过自主研发的超快脉冲激光沉积技术等,攻克了大规模生产的工艺瓶颈,实现了千米级带材的量产,并与国外顶尖厂商(如日本Fujikura)同属全球第一梯队。其产能已从2023年的1334公里/年快速提升,并规划进一步大规模扩产。 高温超导材料在强电和高场应用领域验证工程可行性。高温超导材料成为下一代核聚变装置的主流选择。2024年,能量奇点的“洪荒70”装置成为全球首台全高温超导托卡马克并成功实现等离子体放电,率先完成了工程可行性验证。高温超导材料的应用可将托卡马克装置的体积和成本大幅压缩,推动商业化进程加速。在超导电力应用领域,2021年,中国建成全球首条35kV/2.2kA、1.2公里级高温超导电缆示范工程并投入商业化运行,输电损耗显著降低,标志着超导电力技术从示范迈向实际应用。在高端制造领域,全球首台兆瓦级高温超导感应加热装置以及全球首台高温超导磁控单晶炉已在中国相继交付应用,在节能增效和提升材料品质方面展现出革命性优势。 2、新型高温超导材料家族持续拓展,机理探索深入 继铜氧化物和铁基之后,镍基超导体成为第三个突破40K麦克米兰极限的“非常规”高温超导家族。特别是2019年之后,在无限层结构镍氧化物(如NdSrNiO₂)和Ruddlesden-Popper相镍氧化物(如La₃Ni₂O₇)中相继发现超导,其中La₃Ni₂O₇在高压下临界温度可达约80K,突破液氮温区。这为揭示高温超导微观机理提供了全新且重要的研究体系。 铁基超导材料从基础研究迈向实用化探索。铁基超导体自2008年发现后,中国科学家引领了铁基超导体的研究热潮,迅速将临界温度提升至55K。近年来,实用化线带材制备技术取得突破,如中国科学院电工研究所采用粉末装管法制备出性能优异的百米级长线,验证了其在强场磁体应用中的潜力,为下一代核聚变和高场磁体提供了新的材料选项。 温/近室温超导的探索持续推进。在高压极端条件下,富氢化合物(如LaH₁₀、C-S-H等)被预测和实验观测到接近甚至超过室温的超导电性(最高达250K以上)。尽管目前距离常压实用化尚远,但这些发现极大地冲击了传统超导理论认知,指明了探索新型超导材料的新方向,激发了全球研究热潮。 3、低温超导材料性能持续优化,应用领域深化 在高温超导快速发展的同时,技术成熟的低温超导材料(NbTi、Nb₃Sn)也在持续进步。国内以西部超导为代表的企业,不断提升NbTi和Nb₃Sn线材的临界电流密度、降低交流损耗,满足更高磁场(如9.4T以上的MRI)、更紧凑加速器磁体的需求,并成功为国际大科学工程(如ITER)批量供货,并支撑国内聚变堆主机关键系统综合研究设施、中国强流重离子加速器等国家重大科技基础设施的建设。目前,中国已实现了从NbTi锭棒到超导线材、再到超导磁体的全流程自主可控,在全球竞争中占据重要地位。 超导材料市场规模 目前超导材料的市场规模有不同的统计口径。根据Conectus统计数据显示,全球超导材料产品(包含下游产品)市场规模将从2014年的54.9亿欧元增长至2027年的68亿欧元,年复合增长率为2.7%。2022—2027年的复合增长率将达23%。全球核磁共振仪市场规模超70亿美元,其中超导磁体系统成本占比最高,可达30%以上,在高场机型甚至可达到60%。 根据《Global Low-Temperature Superconductors Market Report 2023》报告,2023年,全球低温超导材料市场规模约9.3亿美元,预计到2028年市场规模达到12.7亿美元。 根据赛迪数据,2024年全球高温超导材料市场规模为7.9亿元,同比增长77.3%,预计2030年市场将超百亿规模,达到105.0亿元,2024至2030年间的复合增长率为53.9%,如下图所示。对于高温超导带材,核聚变与强磁场/下一代科技基础设施等场景是贡献其未来增速的核心驱动力。在核聚变领域,一个托卡马克需要3万公里长度的高温超导带材。
图3 2024-2030 年全球高温超导材料市场规模及增长率
资料来源:赛迪网、上海超导科技招股说明书申报稿。


