我国在超导材料领域的基础研究和前沿探索已取得显著进步,并在多个技术路径上达到全球先进水平。在产业化方面,低温超导材料已具备成熟的工业体系,产品性能达到国际先进标准;高温超导领域的头部企业也进入全球领先梯队。产业链整体正从依赖科研项目孵化,向依托龙头企业和广阔商业市场(尤其是可控核聚变)驱动的崭新阶段加速迈进。
超导材料产业链 超导产业链主要涵盖上游原材料、中游材料与设备制造、下游终端应用三个环节。产业链如下图所示。
图1 超导材料产业链
资料来源:深企投产业研究院整理。
上游原材料方面,低温超导主要为钛(Ti)、铌(Nb)、锡(Sn)、铜(Cu) 等金属矿产,例如从钛矿获取海绵钛,从铌矿获得铌,从锡矿获得精炼锡。我国铌矿资源高度稀缺,国内主要依赖从巴西、加拿大进口。高温超导原材料则集中于稀土等特种矿产资源,主要包括钇(Y)、镧(La)、钐(Sm) 等稀土金属的氧化物,铋(Bi)、钡(Ba)、锶(Sr)等稀有或稀散金属,以及银(Ag)、铜(Cu)、镍(Ni) 等。我国是全球最大的稀土储量国和生产国,高温超导材料的产业化被视为将我国稀土资源优势转化为产业和国家战略优势的重要路径。 中游是产业链核心环节,涉及到超导线材、带材、磁体的生产。低温超导中游包括NbTi锭棒/合金棒、NbTi/Nb₃Sn超导线材及超导磁体,其中,NbTi合金棒的制备因Nb与Ti熔点差异大、易产生不熔块,技术壁垒极高;线材生产后,通过特定工艺(如绕制、固化)制成超导磁体。高温超导中游涵盖第一代高温超导带材(BSCCO,如Bi-2212, 2223)和第二代高温超导带材(REBCO,如YBCO)。此外,还有MgB2线材和铁基超导带材,以及将高温超导带材进一步加工成超导磁体。 下游是各类应用终端及应用场景,包括强电应用、高场应用、弱电/量子电子学应用等。 产业链重点领域市场格局 一、低温超导材料 低温超导材料(主要指商用化的NbTi和Nb₃Sn)的全球竞争格局呈现高度集中、技术壁垒高、市场格局稳定的特点。上游核心原料NbTi(铌钛)合金锭棒方面,全球由我国的西部超导(A股)和美国阿勒格尼技术公司ATI两家企业主导供应,其中ATI仅向下游线材企业供应合金锭棒,而西部超导则向下游一体化延伸。 低温超导线材(NbTi和Nb₃Sn)方面,全球主要企业包括西部超导、德国布鲁克Bruker(收购英国牛津仪器Oxford的超导材料业务)、英国琅文达Luvata、日本JASTEC,其中布鲁克Bruker、琅文达Luvata是主要生产商,且都能够采用青铜法和内锡法两种方法生产Nb3Sn线材(内锡法制备的线材性能更优良),而日本JASTEC主要采用青铜法生产Nb3Sn线材。 德国布鲁克集团所供应的Nb₃Sn超导线材,凭借其在高场应用中优异的性能,长期以来被视为商用低温超导材料中的高性能代表。特别是在用于高场核磁共振(NMR)和未来聚变装置的场景中,其工程临界电流密度(Je)在12T、4.2K条件下可超过3000A/mm²,处于国际先进水平。 在我国,西部超导是国内唯一实现NbTi和Nb₃Sn两类低温超导线材全流程自主化、规模化生产的企业。该公司成功突破了高铜比NbTi超导线材的关键制备技术——该技术是制造医用磁共振成像(MRI)设备用超导磁体的核心,打破了国外长期垄断,并向GE、西门子、飞利浦等国际厂商批量供货,国内MRI应用市场占有率达30%以上。作为我国向国际热核聚变实验堆(ITER)计划唯一的低温超导线材供应商,西部超导已稳定交付了约200吨(NbTi与Nb₃Sn合计)超导线材,成为全球少数几家具备ITER级认证资质的供应商之一。其Nb₃Sn线材的综合性能与稳定性已达到国际领先水平,并已批量应用于我国聚变工程实验堆(CFETR)、紧凑型聚变能实验装置(BEST)等重大科技基础设施项目。 二、高温超导材料 ——Bi-2212线材 目前全球Bi-2212超导线材市场呈现四足鼎立格局,牛津仪器BOST/布鲁克Bruker、耐克森(Nexans)、昭和电线电缆、西北有色金属研究院/西部超导共同构成第一梯队。其中,BOST/Bruker的Bi-2212圆线在4.2K、15T磁场下的超导芯材临界电流密度(Jc)可达1000A/mm²以上,产品已应用于CERN粒子加速器升级及高场核磁共振项目。西北有色金属研究院(由西部超导产业化)研制的线材在4.2 K、14 T 磁场下的Je达到760 A/mm2,接近国际领先水平。 ——Bi-2223带材 Bi-2223超导带材的全球技术发展经历了从美国领先到日本主导的格局演变。美国超导公司(AMSC)在20世纪90年代通过化学组分精确控制和后退火技术开发,率先实现77K自场下100A的传输电流突破,曾一度处于国际领先地位;2004年日本住友电工开发出可控高压热处理技术,将千米级带材临界电流提升至250A以上,并实现批量化供应(77K自场下稳定在200A以上),此后美国超导公司逐步关停生产线,住友电工成为全球唯一具备千米级带材稳定量产能力的供应商,占据了全球市场份额的90%以上。 在国内,西北有色金属研究院/西部超导和北京英纳超导是Bi-2223带材的主要研发和产业化单位。西部超导通过技术攻关,已将Bi-2223带材的载流性能提升至150 A左右(77 K自场),掌握了百米级带材的工程化批量制备技术,并已完成千米级长带的工艺研究和样带制备,正在向更长尺寸、更高性能的产业化目标迈进。 ——REBCO带材 根据上海超导招股说明书,以供给能力划分,目前第二代高温超导材料(REBCO)全球厂商可以分为三个梯队。第一梯队为上海超导与日本FFJ,年产量已超过1000公里(12mm宽);第二梯队包括美国Super Power(隶属于日本古河电工)、日本藤仓Fujikura、俄罗斯SuperOx、韩国SuNAM、德国Theva、美国超导、东部超导和上创超导等,年产量数十至数百公里不等;第三梯队包括MetOx、SupremaTape、High Temperature Superconductors等公司,整体处于研发或样品供给阶段。 在第二代高温超导带材技术路线方面,全球形成了多元化的工艺格局。韩国SuNAM公司开发的反应电子束共蒸发-沉积反应(RCE-DR)技术可实现较高生产效率,在4mm宽带材制备上具备独特优势。日本藤仓公司采用脉冲激光沉积(PLD)技术,在离子束辅助沉积(IBAD)的Gd₂Zr₂O₇缓冲层上制备YBCO超导层,已实现千米级规模量产,其IBAD+PLD技术路线已成为行业标准之一。美国SuperPower公司(2011年被日本古河电工收购)于2008年采用MOCVD法在IBAD-MgO/哈氏合金缓冲层上制备出世界上首根千米级REBCO超导带材(临界电流达227A/cm-width,77K自场),开创了第二代高温超导带材商业化先河,目前其产品可实现在4.2K、高场条件下的优异性能。 在国内,上海超导(采用PLD)、上海上创超导(采用金属有机沉积法MOD)和东部超导(采用MOCVD)已相继突破千米级REBCO涂层导体的连续制备技术,具备百米至千米级工程化生产能力。这标志着我国在第二代高温超导带材的关键工艺、装备自主化及产业化方面已跻身国际先进行列。目前,国产REBCO带材已在多个重大工程中实现应用,包括上海35kV公里级超导电缆示范工程(2021年投运)、深圳10kV三相同轴超导电缆项目(2023年),以及30T以上全超导磁体研发项目(如中科院电工所32.35 T全超导磁体)。 ——MgB2线材 MgB₂是2001年由日本青山学院秋光纯教授团队发现的新型金属间化合物超导体(临界转变温度约39 K),因具有相干长度大、晶界无弱连接、材料成本低、质量轻及加工性能好等独特优势,可在制冷机温度范围(10–20 K)内工作,从而摆脱复杂昂贵的液氦冷却系统,在MRI系统、风力发电电机、全电动飞机马达及空间驱动装置等轻量化应用场景中展现出广泛应用潜力。 目前全球产业化格局中,意大利艾森超导(ASG)采用PIT工艺实现12-37芯多芯线材制备,20K、1.2T下Jc达1000A/mm²;美国Hyper Tech公司通过CTFF(连续粉末填装)工艺制备出3公里级长线,25K、1T下Jc达2000A/mm²,并率先开发IMD技术;日本日立、韩国三东(SamDong)公司也已具备千米级线材生产能力。在应用端,意大利ASG公司成功研制出全球首台MgB₂超导MRI系统,美国Hyper Tech公司开发的10 MW全超导风电电机重量由常规350吨降至约50吨,充分验证了MgB₂在轻量化高端装备中的应用价值。 国内方面,西北有色金属研究院/西部超导及中科院电工所等机构同步推进PIT与IMD技术路线,其中西北有色院采用PIT工艺制备的千米级19/37芯长线Je(20 K、1 T)达250 A/mm²,与国际水平基本持平;采用IMD工艺制备的600米线材在4.2 K、4 T条件下Jc超7000 A/mm²,处于国际领先位置。 ——铁基超导线材 铁基超导材料自2008年日本东京工业大学Hosono团队在F掺杂LaFeAsO体系中发现26K超导电性以来,迅速成为高温超导研究的新热点。中国科研团队在该领域起步早、贡献突出,率先突破50K临界温度(Tc)大关,并创下56K的铁基超导Tc世界纪录。铁基超导体虽Tc略低于铜氧化物,但具备极高的上临界场(100–250T)、低各向异性(γH≈1–2,尤其122体系)、强磁通钉扎能力以及相对较低的制备成本,使其在4.2–30K温区的高场磁体应用中展现出独特优势。目前已发展出包括1111(如SmOFeAsF)、122(如Ba1−xKxFe2As2)、111(LiFeAs)、11(FeSe/Te)及1144等多种结构体系,均以Fe与氮族或硫族元素构成的层状超导层为核心。 在实用化推进方面,中国科学院电工研究所马衍伟研究员团队处于国际领先地位。2014年,该团队采用粉末装管法(PIT)结合织构调控与元素掺杂,首次使铁基超导短样在4.2K、10T下的临界电流密度(Jc)突破1000A/mm²(即1×10⁵A/cm²),达到实用化门槛;2017年成功研制国际首根百米级122体系铁基超导长线,Jc达130A/mm²(1.3×10⁴A/cm²),且性能高度均匀。目前,其短样Jc已超过2.2×10⁵A/cm²(2200A/mm²),百米长线Jc达6.6×10⁴A/cm²(660A/mm²),并成功应用于20T背景场下产生1T以上磁场的高场内插线圈及大尺寸跑道型线圈。尽管目前尚无企业实现铁基超导带材的商业化量产,但中科院电工所、物理所、南京大学等机构正协同推进工程化技术,推动其在下一代高场NMR、粒子加速器和聚变装置磁体中的潜在应用,标志着铁基超导正从基础研究快速迈向强电实用化阶段。 三、超导磁体 超导磁体可分为低温超导磁体(使用NbTi、Nb₃Sn线材)和高温超导磁体(使用Bi-2212,Bi-2223、REBCO、MgB₂等制成)。低温超导磁体技术成熟,产业化时间长,稳定运行最高磁场强度在15T左右。产品价格已降至较便宜区间,主要应用领域包括MRI(核磁共振成像仪)、NMR(核磁共振波谱仪)、ITER等大型科研装置、粒子加速器磁体等,市场份额以MRI超导磁体为主。 全球MRI市场高度集中,头部整机厂商普遍采用垂直整合模式,其超导磁体以自研自产为主,从而主导了MRI超导磁体的供应格局。GE医疗、西门子医疗、飞利浦医疗及上海联影医疗等MRI整机头部企业合计占据全球MRI超导磁体市场份额逾80%。其余市场份额由专业第三方磁体供应商参与竞争,主要供应中小型及中低端MRI整机厂商,其中宁波健信超导(A股)是目前全球最大的独立超导磁体供应商,2024年在全球MRI新增装机量中占比达4.2%。其他主要企业还有上海辰光医疗(A股)、西部超导(A股)、潍坊新力、成都奥泰等。 在超高场磁体(主要用于核聚变装置、大学科装置、高端科研)、NMR磁体、特种磁体方面,国外主要厂商包括英国Oxford、德国Bruker、日本JASTEC等。国内主要企业包括联创超导、合肥曦合超导等。 全球超导材料产业链主要企业 超导产业链相关的行业包括超导锭棒、低温超导线材、高温超导带材、超导磁体和超导设备。从全球来看,有的公司专注某一领域, 有的公司横跨多个领域,国内外主要公司业务分布情况如下表所示。
表1 国内外超导产业链主要企业产品线布局
资料来源:西部超导招股说明书、各公司公告、公开资料,深企投产业研究院整理。
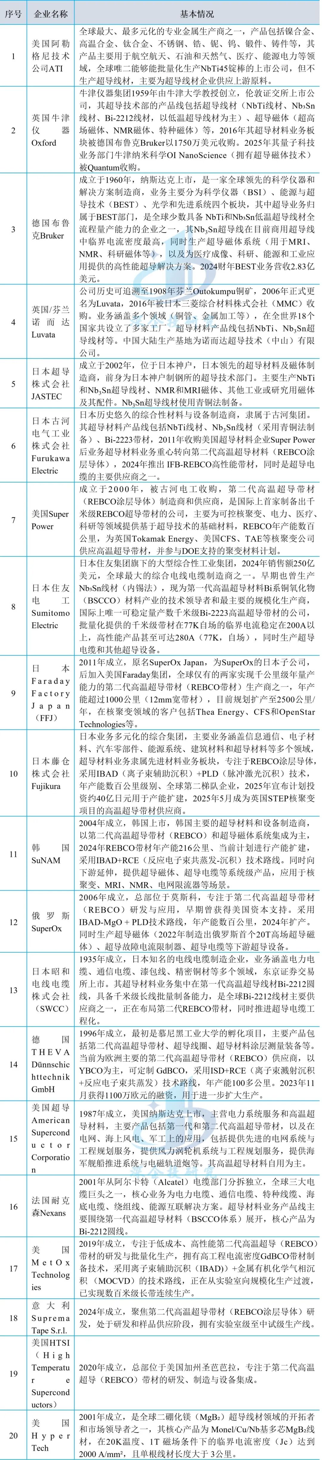
国外低温超导材料主要企业为美国ATI、德国布鲁克Bruker、英国Luvata、日本JASTEC等。高温超导材料中,第一代Bi-2212线材主要企业为德国布鲁克Bruker、日本昭和电线、法国耐克森Nexans;Bi-2223带材由日本住友电工主导;第二代REBCO高温超导带材以日本FFJ为龙头,其他生产布局企业还有日本古河电工(收购美国Super Powe)、韩国SuNAM、日本藤仓Fujikura、俄罗斯SuperOx、德国THEVA、美国超导、美国MetOx、意大利Suprema、美国HTSI等。国外超导材料主要企业如下表所示。 表2 国外超导材料主要企业
资料来源:上海超导招股说明书申报稿、各公司公告、公开资料,深企投产业研究院整理。
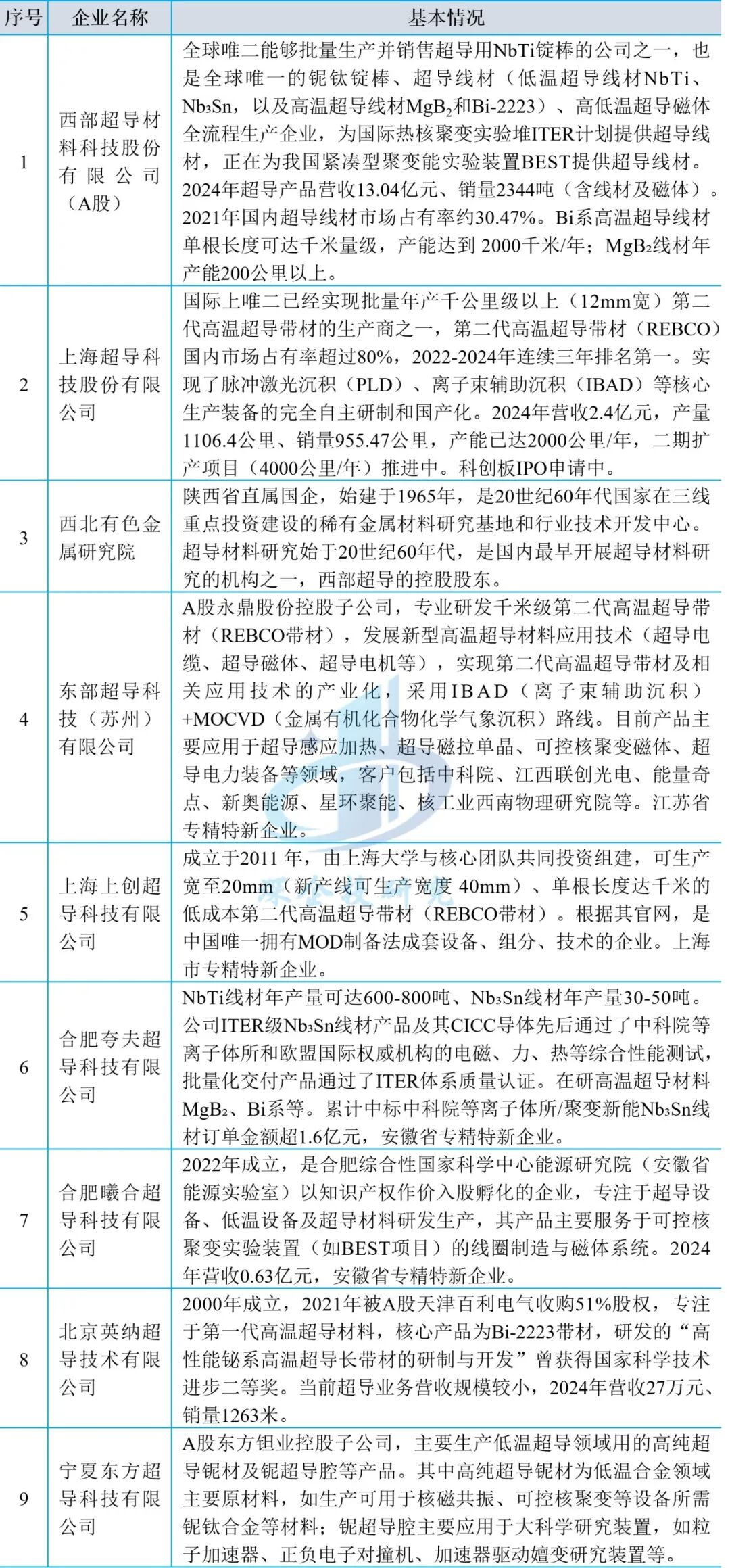
国内超导材料龙头企业包括西部超导(A股)和上海超导。其中,低温超导材料以西部超导为国内绝对龙头,此外合肥夸夫超导也可供应NbTi和Nb₃Sn线材。高温超导材料中,Bi2223带材主要由西部超导供应,北京英纳超导仅有少量供货;第二代高温超导带材(REBCO)以上海超导为绝对龙头,国内市占率超过80%,为全球两家主要企业之一,其他生产布局企业还有东部超导(A股永鼎股份)、上海上创超导等。主要企业情况如下表所示。
表3 国内超导材料主要企业
资料来源:上海超导招股说明书申报稿、各公司公告、公开资料,深企投产业研究院整理。


