高温合金是支撑现代高端制造业发展的关键基础材料,其技术水平和产业能力直接关系到航空动力、能源装备等战略性产业的自主可控与国家安全。当前,全球人工智能算力需求爆发式增长驱动数据中心电力负荷急剧攀升,电网扩容压力加剧,带动海外燃气轮机订单激增,进而拉动高温合金市场快速扩张。与此同时,军用与民用航空发动机、商业航天火箭推进系统、混合动力汽车涡轮增压装置,以及石化成套设备和核电装备等高端装备制造领域,均对高温合金保持着强劲且持续的增长需求,形成多点支撑、协同拉动的市场格局。
高温合金产品概述 高温合金,又称“超合金”,是以铁(Fe)、镍(Ni)、钴(Co)中的一种或多种为基体元素,通过添加铬、铝、钛、钼、铼等十余种元素进行复合强化,从而在600℃至1200℃的高温及复杂应力环境下仍能长期稳定工作的高性能金属材料。与普通结构金属不同,高温合金专为应对极端工况下的氧化、蠕变和疲劳等失效问题而设计,具备优异的高温强度、抗氧化性和组织稳定性,主要用于航空发动机、燃气轮机、导弹等领域。 高温合金的分类主要依据其制备工艺、基体元素以及强化机理三个维度,如下图所示。每种分类方式都对应不同的技术特点、成本结构和应用场景。
图1 高温合金分类
资料来源:深企投产业研究院整理。
按照制备工艺分类,高温合金可分为变形高温合金、铸造高温合金和粉末高温合金三大类。其中,变形高温合金占国内总需求的大约70%,具有良好的热加工性能,可以通过锻造、轧制等工艺制成棒材、板材、环形件及盘锻件等各种形状的产品,典型牌号如GH4169,广泛应用于航空发动机的涡轮盘、机匣、轴等结构件。 铸造高温合金约占20%,采用真空精密铸造技术直接成型,适合制造复杂形状的空心叶片和整体机匣,根据结晶方式可进一步细分为等轴晶、定向凝固柱晶和单晶高温合金三类,耐温能力和制造难度逐级提升,其中单晶高温合金耐温能力最高,可达1200°C左右。目前,国外主流航空发动机、燃气轮机已成熟应用单晶高温合金。 粉末高温合金则占剩余的大约10%,通过氩气雾化制粉结合热等静压或锻造的粉末冶金工艺制造,解决了高合金化带来的铸锭偏析和热加工难题,其晶粒细小、组织均匀,是高推重比航空发动机涡轮盘的关键材料。
表1 高温合金按制备工艺分类及其应用
资料来源:深企投产业研究院整理。
根据基体元素划分,高温合金主要分为镍基、铁基和钴基三种类型。镍基高温合金由于其卓越的综合性能占据了市场的主导地位,适用于最高温度达1000-1200℃的工作环境,是航空发动机最热端部件的关键材料。铁基高温合金的成本较低,适用于中等温度区间(600-850℃),尽管在组织稳定性和高温强度上不如镍基合金,但由于价格优势,在发动机中低温部位有广泛应用。钴基高温合金在抗热腐蚀和抗热疲劳性能方面有独特优势,但由于钴资源稀缺且价格较高,其应用受到一定限制,主要用于导向叶片等部件。
表2 高温合金按基体元素分类及其应用
资料来源:深企投产业研究院整理。
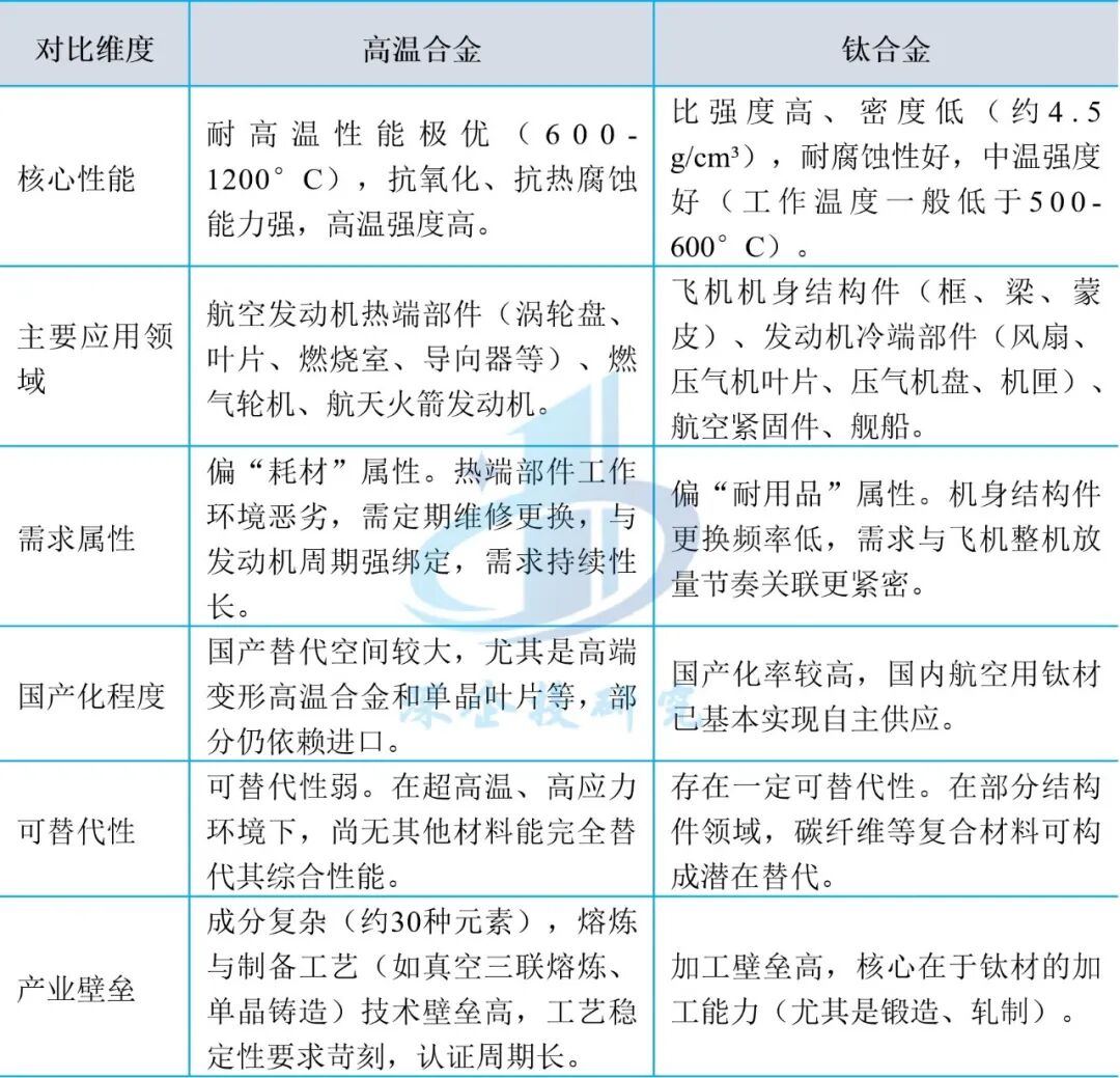
与同属航空航天高端材料的钛合金相比,高温合金体现了迥然不同的性能定位与应用分工,二者构成互补而非替代关系。高温合金的核心优势在于其卓越的耐高温性、优异的抗氧化和抗热腐蚀能力,这使其成为航空发动机、燃气轮机等热端部件的不可替代材料。相比之下,钛合金的优势在于更高的比强度、更轻的密度和优异的耐腐蚀性,使其成为飞机机身、发动机冷端等结构件的理想选择。从产业角度看,高温合金因其技术壁垒更高、国产替代空间更大,具备显著的耗材属性(热端部件需定期更换),且在可预见的未来难以被复合材料完全替代,其中长期需求弹性与景气持续性被认为优于钛合金。相比之下,钛合金产业链相对成熟,国产化程度较高(尤其在常规航空结构用合金方面),其需求更多与军民用飞机的新机列装周期紧密挂钩,受整机交付节奏影响较大。 表3 高温合金与钛合金综合比较
资料来源:深企投产业研究院整理。
高温合金下游应用领域及市场趋势 高温合金最初的研制主要为了满足新型航空发动机的需求,但由于其良好的耐高温,耐腐蚀等性能,逐渐被应用到电力、船舰、汽车、冶金、玻璃制造、核电等工业领域。根据金属矿产领域信息咨询机构Roskill在2017年的数据,航空航天是高温合金最大的应用领域,占全球高温合金需求量的约55%,其中航空发动机是绝对主力;其次为能源电力领域的燃气轮机,包括发电用和舰船用燃气轮机,占比约20%。此外,机械制造、工业设备(工业用燃气轮机、蒸汽轮机)、汽车(主要是涡轮增压器)以及石油化工(能源转换装置)领域分别约占10%、7%、3%和3%,如下图所示。
图2 高温合金下游应用领域(2017年)
资料来源:Roskill(现隶属Wood Mackenzie),深企投产业研究院整理。
近年来高温合金下游消费结构呈现显著变化。伴随全球AIDC爆发式增长导致电力缺口扩大,燃气发电及对应的燃气轮机需求快速上涨,燃气轮机占高温合金应用的比重显著提升,预计未来5年成为最大的需求市场。同时,军民航空、商业航天对于高温合金的需求也将持续上涨。此外,耐高温耐腐蚀合金在石油化工、玻璃和玻纤以及机械制造等行业的应用呈现明显突破,高温合金的使用正在逐步替代传统的不锈钢,行业发展前景广阔。 ——航空发动机 在航空发动机中,高温合金主要用于制造燃烧室、导向叶片、涡轮叶片和涡轮盘四大热端核心部件,以及机匣、环件、加力燃烧室和尾喷口等关键承力件,用量通常占发动机总重的40%到60%,其性能直接决定了发动机的推力、效率、使用寿命和运行可靠性。
图3 涡轮喷气式发动机示意图
资料来源:钟明君等《镍基高温合金的研究进展及发展趋势》。
根据工作温度不同,航空发动机以燃烧室前后为界限,分为冷端和热端两部分。热端部件(燃烧室及向后延伸的涡轮系统)是材料性能要求最苛刻的区域,工作温度超过1000°C,且涡轮部件在高速旋转中承受巨大离心应力与热应力。提升发动机效率的核心在于提高涡轮前温度,这要求热端材料必须在极端高温下保持优异的抗蠕变、抗疲劳和抗氧化性能,因此高温合金成为热端部件不可替代的关键材料。 高温合金部件占航空发动机全寿命周期总成本的20%-25%。在航空发动机成本构成中,高温合金占材料成本35%左右,占航空发动机制造总成本的17%左右,占航空发动机全寿命周期总成本的7%左右;航空发动机使用维护阶段的成本占其全寿命周期总成本的约45%-50%,更新发动机零部件又占维护阶段费用的50%,其中由高温合金制成的热端部件(如涡轮叶片、涡轮盘、燃烧室等)是维修更换的核心,占发动机零部件更换成本的60%-80%,约占航空发动机维护阶段总成本的 30%-40%,占航空发动机全寿命周期总成本的17%左右。综合测算,高温合金部件成本合计占航空发动机全寿命周期总成本的20%-25%左右,其明显的耗材属性是其产业价值持续性的关键所在。 航空用高温合金市场的长期增长由军民用飞机的双重需求共同驱动。军用领域,我国军机总量虽位居世界前列,但在绝对规模与代际结构上同美国等军事强国仍存在显著差距。根据Flight global《World Air Forces 2025》报告,2024年美国战机结构中三代机、四代机占比分别为73.9%和26.1%,后续更偏向体系与质量优化,而我国仍处于“二三代为主、四代加速补位”的过渡期,二代机、三代机、四代机占比分别为 48.9%、49.5%和 1.6%。当前周边安全形势复杂化与国防现代化建设深入推进,驱动新型战机加速列装与老旧型号换代升级,形成强劲的装备增量需求。同时,实战化训练强度的持续提升显著缩短了发动机热端部件的耗损周期,推动存量机队换发与维修市场同步扩张。高温合金作为航空发动机核心耗材,其需求具备高度的持续性和稳定性。 在民用航空领域,行业持续复苏与机队规模稳步扩张正为高温合金市场注入长期动力。《2024年民航行业发展统计公报》显示,截至2024年底,我国民航全行业运输飞机在册数量达4394架,同比增长2.90%。根据中国商飞公司2024年11月发布的《市场预测年报(2024–2043)》,未来二十年全球将交付约43863架新机,总价值约6.6万亿美元;其中,中国(含港澳台)预计将接收9323架喷气客机,市场价值达1.49万亿美元,占全球的22.5%,到2043年机队规模有望增至10061架。庞大的新机交付量与现役机队的持续扩张相叠加,意味着航空发动机及热端部件的制造与维修需求将长期旺盛,为高温合金在民用航空领域的应用提供市场支撑。
图4 2023-2043年全球机队规模及结构变化(架)
资料来源:中国商飞,深企投产业研究院整理。
国产大飞机C919已进入批量交付阶段,目前配套采用进口LEAP发动机。国产商用航空发动机CJ-1000A已进入适航取证关键阶段,预计2026年完成取证工作,2027年取得中国民航局(CAAC)适航认证并实现批量装机,到2030年将全面投入商业运营。届时,国产发动机的大规模应用将进一步释放对高性能高温合金的本土化需求,为民用航空高温合金产业链提供长期、可靠的增长动能。 ——火箭发动机 高温合金是液体火箭发动机热端部件的关键结构材料,主要用于燃烧室、涡轮泵及燃料导管等核心位置。燃烧室直接承受3000℃以上高温燃气冲刷与20MPa以上高压,高温合金主要作为燃烧室的壁板;涡轮泵涡轮盘及叶片需在1000℃高温燃气环境中高速旋转,承受巨大离心力与热应力,需要使用高温合金制造;喷注器与阀门等则面临超低温推进剂与高温燃气的剧烈热震循环,高温合金主要用作其结构骨架。这些极端工况要求材料具备优异的高温强度、抗氧化性能及热疲劳抗力,高温合金由此成为保障火箭发动机可靠工作的基石,其质量占火箭发动机总重的30%以上。
图5 火箭发动机、涡轮泵(左下)及推力室(右下)结构
资料来源:《中国大百科全书》、招商证券。
此外,高温合金也用于卫星的姿态/轨道控制推进系统,中大型在轨卫星普遍配置推进系统,用于入轨机动、倾角/偏心率修正、拖曳补偿及寿命末期离轨处置,高温合金主要应用于姿控/轨控发动机的燃烧室、喷嘴及部分承力壳体。 当前,我国火箭发动机的推力等性能指标同发达国家的差距仍然明显,国产高温合金的性能差距是主要原因之一。航天领域目前主要采用GH3128、GH907、GH5188等镍基和钴基高温合金牌号,经精密铸造与特种加工制成燃烧室、涡轮泵等热端部件,确保发动机在极端工况下的结构完整性。商业航天向可重复使用火箭演进,以SpaceX猎鹰九号&星舰、朱雀三号等型号为代表,对发动机提出了更高室压、更长寿命的严苛要求,进一步推升了高温合金的性能标准与材料技术升级需求。 随着载人航天工程稳步推进、深空探测任务不断拓展,以及商业航天发射活动日益频繁,我国航天产业正进入高密度发射的新阶段。2024年,我国共实施航天发射68次,占全球总发射次数的25.9%;2025年我国发射次数进一步提升至92次,全球占比达到约28.0%。当前,我国航天火箭公司运力及发射次数显著落后于SpaceX,而卫星互联网星座建设已进入“抢频占轨”的关键窗口期,未来几年内,以大规模低轨卫星组网为代表的发射任务将持续释放对高性能高温合金材料的强劲需求。
图6 中国航天发射次数及全球占比
资料来源:Gunter's Space Page、Space Stats、腾讯网等,深企投产业研究院整理。
——燃气轮机 燃气轮机是以空气和燃气为工质的旋转式热力发动机,其结构和工作原理与航空发动机相似,主要由压气机、燃烧室和涡轮三大核心部件组成。机组运行时,压气机持续从外界吸入空气并加压,高压空气进入燃烧室与燃料混合燃烧,产生的高温高压燃气推动涡轮旋转做功。涡轮产生的能量约三分之二用于驱动压气机维持系统运转,剩余部分通过传动轴向外输出功率,带动发电机、舰船螺旋桨、压缩机或泵等负荷设备。按照功能划分,由压气机和驱动压气机的涡轮组成燃气发生器,专门对外输出功率的部分称为动力涡轮。
图7 300兆瓦级F级重型燃气轮机
资料来源:澎湃新闻。
燃气轮机具有启动迅速、功率密度高、排放清洁等显著优势,在发电、船舶动力、机车牵引及管道输送等领域应用广泛。目前全球约五分之一的发电量来自燃气轮机发电,其联合循环热效率可达60%,显著高于传统超临界燃煤电站40%的水平。燃气发电兼具低碳排放和灵活调节双重优势,其单位发电碳排放约为煤电的一半,污染物排放显著更低,且具备启停迅速、负荷调节能力强的特点,能够有效支撑风电、光伏等间歇性可再生能源的大规模并网,提升电力系统整体灵活性与稳定性。在船舶动力领域,欧美海军舰艇的燃气轮机装配率已超过50%。随着我国能源结构调整和装备升级需求增长,燃气轮机在重型发电和舰船动力领域的应用规模持续扩大。根据国网能源研究院预测,到2030年,我国燃气发电装机容量有望达到2.2亿千瓦,较当前水平实现大幅增长。 高温合金是保障燃气轮机热端部件可靠运行的关键材料。燃气轮机的燃烧室、涡轮叶片、涡轮盘等热端部件长期工作于600℃以上的高温环境中,需承受高压燃气的持续冲击和复杂应力作用。与航空发动机相比,燃气轮机热端部件尺寸更大,且需适应高硫燃气和海洋盐雾等复杂腐蚀环境,因此要求材料具备更长的服役寿命,通常整机设计寿命需达5万至10万小时,涡轮盘工作转速接近每分钟1万转。为满足高温、高应力及长寿命的严苛要求,热端部件普遍采用镍基高温合金制造,其优异的耐高温蠕变性能、抗热腐蚀能力和高周疲劳强度难以被其他材料替代。 全球AI驱动的电力需求激增,电网容量供给失衡,海外燃气轮机需求爆发式增长。根据国际能源署(IEA)2025年4月发布的报告显示,2024年全球数据中心耗电已达415太瓦时(TWh),预测到2030年,全球数据中心的用电量将达到约945-1250 TWh。根据麦肯锡预测,到2030年全球数据中心用电量将达到1400TWh,占全球总用电量的4%;美国数据中心用电量将从2023年的147TWh增长至2030年的606TWh,占电力消费的11.7%。根据国际能源署预测,到2030年美国数据中心用电增量将占美国整体电力需求增量近一半。 由于北美电网基础设施普遍老化,且长期缺乏系统性升级,叠加冗长复杂的电力接入审批流程,电力供应短缺极为严重,以可稳定运行的燃气轮机为动力的分布式电站成为暂时的解决方案。根据高盛报告,约60%的AI数据中心电力预计将来自燃气轮机发电,因其具有建设速度快、输出稳定、碳排放低的特点,且能在现场发电绕过电网限制。西门子能源、通用电气和三菱重工等主要燃气轮机制造商的订单积压已达到4.5-5年,西门子能源更明确表示其燃气轮机产能已售罄至2028年。 我国重型发电燃气轮机国产化进程加速,高温合金在能源动力装备领域的应用需求将持续释放。全球燃气轮机市场长期由美国通用电气(GE)、德国西门子能源(Siemens)、日本三菱重工(MHI)三家企业主导,意大利安萨尔多(Ansaldo,收购法国阿尔斯通燃气轮机业务)、美国卡特彼勒(Caterpillar)、韩国斗山(Doosan)等公司在部分产品线也具有一定份额,航空发动机公司罗尔斯·罗伊斯(RR)、普拉特·惠特尼(P&W)等也研制了轻型燃气轮机。 国内燃气轮机研制处于追赶阶段,主要的研制力量分别来自中国航发、船舶、机械等工业部门和科研院所。2017 年,国家重大科技专项重型燃气轮机工程实施,整合200余家单位资源攻关重型燃气轮机。2024年10月,我国自主研制的300兆瓦级F级(约1400℃)重型燃气轮机点火成功,技术指标与国际主流相当,标志着燃气轮机国产化进入新阶段,预计后续国产化率将快速提升,带动国产高温合金需求增长。 我国军舰与民用船舶需求也将拉动燃气轮机及高温合金市场发展。全球主力军舰普遍采用燃气轮机作为核心动力,无论是全燃动力还是柴燃联合动力装置,均已广泛应用于航空母舰、驱逐舰、护卫舰及两栖作战舰艇等各型军舰。当前我国海军装备体系建设进入快速升级期,截至2025年已有超过40艘主力驱护舰配备燃气轮机,未来数年还将有数十艘新型舰艇陆续交付。在装备技术层面,国产GT25000燃气轮机经过多年应用已日趋成熟,新一代CGT-30、CGT-40系列燃气轮机功率分别达到30MW和40MW级,性能指标跻身国际先进水平,为大型驱逐舰和远洋舰艇提供了充足的动力保障。主力舰艇的持续建造与批量列装,直接推动了国产高性能燃气轮机的大规模生产应用;而随着现有舰艇维护保障体系进入维修高峰期,涡轮叶片、涡轮盘、燃烧室等热端部件的定期更换与修理,也将持续消耗大量高温合金材料,形成稳定的后市场需求支撑。 民用舰船方面,中国造船业全球领先地位持续巩固,2025年造船完工量、新接订单量、手持订单量分别达5369万载重吨、10782万载重吨和27442万载重吨,占世界市场份额的56.1%、69%和66.8%,连续16年位居全球首位。在规模扩张的同时,产业结构向高端化加速升级,18种主要船型中有16种新接订单量居世界第一,大型LNG运输船、豪华邮轮等高附加值船型建造取得重大突破,2025年末沪东中华、江南造船等相继斩获多艘17万立方米级大型LNG船订单,国产第二艘大型邮轮“爱达·花城号”建造周期较首艘缩短近8个月。尽管当前民用船舶动力仍以柴油机为主,但高端船舶对动力系统性能要求严苛,豪华邮轮、大型LNG船、远洋科考船及新一代绿色智能船舶等普遍采用燃气轮机联合循环或双燃料动力装置。随着我国造船业在全球市场份额的持续提升和高端船型建造能力的不断增强,船用燃气轮机及其高温合金部件的配套需求将同步扩大。 ——汽车涡轮增压器 在汽车领域,高温合金主要应用于燃油汽车及混合动力汽车的热端部件制造。其核心应用为涡轮增压器,此外还广泛用于发动机排气歧管、进气阀、阀座、密封弹簧、火花塞及连接螺栓等承受高温环境的零部件。涡轮增压器作为提升发动机功率密度的关键装置,利用发动机排出的高温废气驱动涡轮高速旋转,进而带动同轴压气机压缩进气,在保持排量不变的前提下显著提升发动机的输出功率和扭矩。由于涡轮叶片长期工作于700℃以上的高温燃气环境中,且需承受高速旋转带来的巨大离心力,必须采用具备优异高温强度、抗蠕变性能和抗热疲劳特性的镍基高温合金制造,以保障增压系统的可靠性和耐久性。 尽管新能源汽车快速发展,但在中短期内,搭载内燃机的燃油及混动车型仍将占据相当比重,涡轮增压器作为提升热效率的关键技术路径,将持续带动高温合金在汽车领域的稳定需求。在插电混动(PHEV)领域,涡轮增压已成为绝对主流。根据盖世汽车研究院数据,2020年中国PHEV车型涡轮增压器装配率为64.4%,2023年已提升至78.8%,预计2025年将进一步上升至87.9%。油电混动(HEV)则存在自然吸气与涡轮增压两种路线并存,但涡轮增压的市场渗透率总体上在提升。基于汽车行业内人士的主流判断,预计到2030年,我国汽车市场混动、纯电、燃油三条技术路线将基本形成4:3:3或者4:4:2的格局,涡轮增压在混动和燃油车的渗透率和国产化水平提高,仍将带动高温合金的需求量增长。 ——石化装备 在石化装备领域,高温合金主要应用于炼油、乙烯裂解、制氢、煤化工及合成氨等高温、高压、强腐蚀性工艺环境中的关键设备和核心部件。典型应用场景包括乙烯裂解炉的辐射段炉管、转化炉猪尾管、制氢装置转化管、加氢反应器内构件以及催化重整系统的高温管道等。这些部件长期在900℃以上温度、含硫或含氢介质中运行,对材料的抗蠕变性能、组织稳定性及耐高温氧化与硫化腐蚀能力提出极高要求。 乙烯新一轮产能扩张将带动高温合金需求。乙烯裂解炉、制氢炉转化管是高温合金在石化装备用量最大的领域。根据行业数据,乙烯裂解炉作为乙烯生产的核心设备,单台10万吨产能的裂解炉需配置约60吨裂解炉管;按照炼化一体化配套要求,每新建100万吨乙烯产能需同步建设约10万标立方米制氢装置,对应需消耗约240吨转化炉管。当前我国已成为全球最大乙烯生产国,根据中国石化新闻网数据,2024年我国乙烯产能达5404万吨,预计2030年将增至8387万吨,年均复合增长率7.6%,进入新一轮扩产周期,产能扩张将直接带动裂解炉管、转化管等高温合金部件的新增需求。 ——核电装备 高温合金在核电工程中主要应用于核岛关键部件,包括压水堆核电机组的燃料组件包壳、控制棒驱动机构、堆内构件、蒸汽发生器传热管及高温气冷堆热交换器等。这些部件长期处于600至800℃的高温、强辐射和高压环境中,对材料的抗蠕变性能、组织稳定性及耐腐蚀能力要求极为严苛,普通金属材料难以满足服役需求,必须依赖镍基或特种铁镍基高温合金。特别是在先进核电技术如高温气冷堆和快中子反应堆中,高温合金更是不可或缺的核心结构材料,其性能直接关系到核电站的安全性与运行效率。 我国核电建设正进入规模化、高质量发展的新阶段,对高温合金形成持续且可观的拉动效应。截至2024年底,全国商运核电机组达57台,总装机容量5976万千瓦,位居全球第三;在建机组28台,装机容量3370万千瓦,居世界首位。据行业测算,每建设一座100万千瓦级核电机组约需消耗500吨高温合金。《中国核能发展报告(2025)》预计,按当前推进节奏,我国有望在2030年前成为全球运行核电装机规模最大的国家。随着中长期核电项目加速落地,以及自主三代技术“华龙一号”及后续的“华龙二号”、四代高温气冷堆等先进堆型的推广应用,高温合金在核电装备领域的市场需求将持续扩大。 高温合金市场规模 根据招商证券测算,预计2025-2030年我国高温合金核心应用领域的年均需求至少为5.65万吨。从细分领域看,燃气轮机方面,预计2025-2030年高温合金需求合计超15.1万吨,年均需求量约为2.52万吨;航空发动机方面,预计未来10年我国军机高温合金总需求为8.86万吨,年均需求约为0.9万吨,未来20年我国民航客机高温合金总需求为5.58万吨,年均需求约为0.28万吨;汽车方面,预计2025-2030年高温合金需求为4.26万吨,年均需求量约为0.71万吨;石化装备方面,预计2025-2030年高温合金需求为3.5万吨,年均需求量约为0.58万吨;核电装备方面,预计2025-2030年高温合金需求为2.51万吨,年均需求量约为0.42万吨;航天火箭发动机方面,预计未来10年高温合金需求为1.61万吨,年均需求量约为0.16万吨。具体如下图所示。
图8 2025-2030年我国高温合金主要应用领域年均需求量(万吨)
资料来源:招商证券,深企投产业研究院整理。
高温合金母合金、初级材料(包括棒材、板材、丝材等)的单价从每吨10余万元至100万元以上不等,价格受牌号、性能要求、纯度、采购量、下游应用(军民品)及市场时点影响差异巨大。主流的变形高温合金GH4169单价30万元/吨左右,单晶涡轮叶片用DD5合金价格可达80万元/吨,粉末冶金FGH96合金则超过120万元/吨。当前全球高温合金的市场需求量预计超过30万吨,市场规模预计超过120亿美元。 从母合金到最终精密部件,价格可增长数十倍,如航空航天高温合金精密铸件价格可达每吨上千万元,主要体现的是制造工艺和技术的附加值。当前全球高温合金部件的市场规模预计在300亿美元以上。


