高温合金是航空发动机、燃气轮机、核电等高端装备的关键热端材料,直接决定装备的极限性能与可靠性。其产业链涵盖高纯原材料制备、母合金熔炼、零部件加工及整机总装四大环节,技术壁垒极高,涉及真空感应熔炼(VIM)、电渣重熔(ESR)、真空自耗熔炼(VAR)等复杂工艺体系,对成分精确控制、组织均匀性及返回料循环利用能力要求严苛。全球产业呈现高度集中特征,美国PCC、ATI、Carpenter及德国VDM、法国奥博杜瓦等寡头垄断约60%-70%市场份额,并实施严格技术封锁。
我国高温合金产业历经数十年发展,已形成科研院所转制转化企业、大型特钢企业及专业化企业三大梯队,在铸造母合金、变形高温合金领域实现显著进口替代。然而,行业仍面临高端牌号依赖进口、返回料再利用率不足、军工及航空认证周期长等挑战,整体与国际先进水平存在代际差距,自主可控进程任重道远。
一、高温合金产业链 高温合金上游环节包括原材料的采矿、冶炼、提纯,生产设备供应和母合金制备。原材料包括高纯铁、电解镍、钴锭等基础原材料,以及金属铬、钼条、钨条、海绵钛、熔炼铌条、金属铼、钽条、金属铪、重熔用精铝锭等添加元素原材料。生产设备包含冶炼设备和检测设备,冶炼设备包括真空感应炉、保护气氛电渣炉、真空自耗炉、电子束熔炼炉等核心熔炼和加工设备。母合金制备则是将原材料按特定配比熔炼成高温合金,包括铸造高温合金母合金(棒锭)、变形高温合金棒材/板材/管材/丝材、粉末高温合金棒材。 中游为高温合金零部件加工,将上游提供的母合金或型材,通过铸造、锻造、粉末冶金等热工艺,加工成接近最终形状的零部件毛坯件,再对毛坯件进行切削、铣削、镗孔、磨削等机加工,以及超快激光打孔(用于叶片冷却孔)等,加工为成品零部件。下游为零部件组装与设备总装,将加工好的零部件组装成单元体,并进行整机总装、测试,主要为航空发动机和燃气轮机主机厂。
图1 高温合金产业链
资料来源:深企投产业研究院整理。
二、高温合金行业壁垒 高温合金行业的核心壁垒包括制造工艺壁垒、资质认证壁垒、资金壁垒、技术代差壁垒和市场运营壁垒,这些壁垒相互叠加,形成了行业难以逾越的进入障碍,也为现有领先企业构建了稳固的竞争优势。 (一)制造工艺壁垒 高温合金行业最本质的壁垒源于其制造工艺的极端复杂性。从原材料熔炼到最终产品成型,每一个环节都需要在极端条件下实现多参数、多目标的精密控制,任何细微偏差都可能导致材料性能的显著劣化。这种工艺复杂性不仅体现在单一技术环节的精度要求上,更反映在全流程工艺体系的系统整合能力上,需要企业具备数十年持续积累形成的工艺诀窍(Know-how)。 1、先进熔炼工艺存在技术代差 真空感应熔炼(VIM)、电渣重熔(ESR)与真空自耗熔炼(VAR)组成的三联工艺,已被国际公认为保障变形高温合金转动部件长寿命与高可靠性的核心工艺路线。该工艺通过三个递进式环节的协同作用,实现对材料纯净度、组织均匀性和性能稳定性的系统性提升:VIM环节在真空环境下完成合金初步熔炼与成分调控,有效降低氧、氮等气体初始含量;ESR环节利用电渣精炼作用进一步去除非金属夹杂物,改善铸锭宏观凝固组织;VAR环节在更高真空度下进行最终重熔,消除残余杂质并优化微观组织结构。 美国通用电气、普惠等国际领先企业已将三联工艺作为变形高温合金生产的标准配置,广泛应用于航空发动机涡轮盘、压气机盘等关键转动部件。在粉末高温合金领域,国际先进水平同样采用三联工艺制备母合金,氧含量可控制在10ppm以下,非金属夹杂物尺寸和数量大幅减少,为第四代、第五代航空发动机研制提供了材料支撑。三联工艺的核心优势不仅在于各环节的技术先进性,更在于三者之间的精密配合与工艺参数的协同优化,为后续热加工和最终热处理奠定了优异的组织基础。 与国际先进水平相比,国内高温合金熔炼工艺仍存在一定代际差距。在变形高温合金领域,国内多数生产企业仍以VIM+VAR或VIM+ESR双联工艺为主,龙头企业虽已掌握三联工艺并实现部分产业化应用,但在高端领域的整体普及率仍有待提升,导致国产产品在纯净度和组织均匀性方面与国际同类产品存在差距。 粉末高温合金母合金制备领域的技术短板更为突出。国内多数企业长期以VIM单炼工艺为主,尚未普遍采用ESR和VAR等后续精炼环节,母合金氧含量通常在30-50ppm区间,而国际先进水平通过三联工艺可降至15ppm以下。这一差距使得国产粉末高温合金盘件在夹杂物控制、组织均匀性、力学性能稳定性等关键指标上与国际先进产品存在明显差距,尤其在第四代粉末合金等尖端领域,制约了其在先进航空发动机上的工程应用。 三联工艺在国内产业化进程缓慢的深层原因在于:设备层面国产化不足与进口设备适配困难、工艺参数积累长期缺失,以及大规格铸锭制备的基础科学问题尚未完全攻克。即使引进与国际先进水平相同规格的设备,若缺乏相应的工艺数据库和操作经验支撑,也难以生产出同等质量水平的产品。 2、成分精确控制的系统性挑战 高温合金的成分设计是一项高度复杂的系统工程。典型牌号通常含有十余种至二十余种合金元素,这些元素之间的交互作用决定了材料的最终性能。合金元素可分为基体元素(镍、铁、钴)、固溶强化元素(钨、钼、铬、钴等)、沉淀强化元素(铝、钛、铌、钽等)、晶界强化元素(硼、锆、铪等)以及微量元素(镁、铈、镧等),每一类元素的添加量和配比都需经过精密计算和长期优化。 铝、钛、铼等强化元素的精确控制是成分设计的核心难点。铝和钛是形成γ'强化相(Ni₃(Al,Ti))的关键元素,其含量直接决定合金的高温强度和蠕变抗力,但含量过高会恶化热加工性能;铼作为第三代、第四代单晶高温合金的关键添加元素,能够显著提升承温能力和组织稳定性,但其价格昂贵(每公斤数万元)且熔炼控制难度大。对于这些关键元素,其含量控制精度通常要求在±0.1%甚至更高水平,任何偏差都可能导致强化相特征的改变,进而影响材料力学性能。 微量元素的控制是高温合金成分精确调控的另一大挑战。这类元素虽然含量极低,但对材料性能的影响极为显著。镁、硼、铈等微量有益元素在改善晶界状态、提高蠕变抗力方面发挥着不可替代的作用,但部分元素化学活性高,在真空熔炼高温环境下易氧化烧损,实际收得率难以精确控制。以硼为例,其最佳含量范围通常仅为0.01%-0.05%,含量过低则晶界强化效果不足,含量过高则可能形成硼化物共晶相恶化热加工性能。硼在真空熔炼中虽不易挥发,但存在明显偏析倾向,收得率受温度、真空度、熔池搅拌状态等多种因素影响,精确控制极具挑战。稀土元素如铈、镧等则更易氧化烧损,收得率通常在77%-90%区间波动。 与此同时,铅、锡、铋等痕量有害杂质的控制直接关系到材料的最终性能与稳定性。这些元素即使在ppm级别的微量,也会强烈偏聚于晶界,显著降低晶界结合力、高温塑性和持久寿命,导致服役早期失效。虽然真空感应熔炼工艺可利用其高蒸气压特性通过挥发去除这些杂质,但若原材料纯度不足或工艺参数控制不当,仍可能残留。因此,必须建立从原材料入厂检验到熔炼过程的全流程污染控制体系,确保这些元素含量降至极低水平(通常要求低于5ppm甚至更低)。 3、返回料循环利用的技术瓶颈 高温合金加工过程中会产生大量返回料,以航空发动机为例,由于需要充分考虑强度、空气动力、减重等要求,零件加工环节多、形状复杂、精度要求高,导致材料有效利用率非常低,一般情况下超过90%的材料会成为返回料。 返回料的循环利用是关乎成本控制和资源安全的关键壁垒,国内外差距巨大。美国自上世纪70年代已建立完善的返回料回收、分级管理和再生利用的全产业链闭环体系,返回料在高温合金生产中的使用比例高达70%-90%,且能实现“同级使用”,即返回料经过适当处理后,其质量水平可达到与新料相同的标准,直接用于同等要求产品的生产。通过返回料的高效循环利用,美国企业可降低生产成本30%以上,同时显著减少对原生矿产资源的依赖。更为关键的是,成熟的返回料管理体系确保了再生材料的质量稳定性和可追溯性,其性能表现与新料相当,完全满足航空发动机等高端应用的严苛要求。 相比之下,我国长期缺乏系统的返回料管理技术和标准,综合利用率平均低于20%,大部分只能降级使用或作为废料处理,造成战略资源的巨大浪费和高昂的生产成本。高温合金循环再生应用涉及严格的牌号分级管理、分选清洗,再重新经过真空提纯、重熔、锻铸造等精加工流程,技术门槛极高。然而,我国在这些关键技术环节的研究积累不足,产业链各环节分散,缺乏专业化的返回料处理企业,难以形成协同高效的产业生态。更为严峻的是,返回料缺乏统一管理还带来了战略信息安全风险。部分返回料存在出口处理的情况,其中可能涉及装备信息、材料参数等关键战略信息,存在泄密隐患。 2025年4月,中国材料与试验标准化委员会(CSTM)高温合金循环利用标准化领域委员会成立,秘书处单位为四川钢研高纳锻造有限责任公司,标志着国内开始系统构建返回料管理体系。同年,国家标准GB/T 45449-2025《再生粉末高温合金原料》及行业标准YB/T 6349-2025相继发布,适用于熔炼粉末高温合金时作为原材料使用的再生原料,对材料循环利用进行了规范。 上大股份作为国内首家掌握高温合金返回料再生应用技术并形成产业化、通过航空发动机装机试车考核的企业,以高比例返回料(约70%)替代纯金属原料,生产成本较全新料降低30%以上,打破了美欧技术垄断。该技术已通过中国航发等军工集团考核,并实现GH6159、GH4141等牌号产品的进口替代,对保障战略资源安全、降低可回收火箭及商业航天企业制造成本具有重要意义。 上大股份作为国内唯一掌握高温合金返回料再生应用技术并形成产业化、通过发动机试车考核的企业,已实现航天级返回料的高效回收与再生,回收率达99%以上,再生料性能不低于全新料,成本降低30%,周期缩短50%,打破了美欧技术垄断。该技术已通过中国航发等军工集团考核,并实现GH6159、GH4141等牌号产品的进口替代,对保障战略资源安全、降低可回收火箭及商业航天企业制造成本具有重要意义。 (二)资质认证壁垒 高温合金行业的第二大核心壁垒体现在其极高的准入门槛和漫长的认证周期上。由于产品主要应用于航空发动机、航天装备、核电设备等关乎国家安全和重大装备可靠性的关键领域,下游客户对供应商的筛选极为严苛,形成了多层级、长周期、高标准的认证体系。 军工资质壁垒:GJB9001C认证与长期验证。进入军工领域从事高温合金科研生产,必须取得一系列资质认证,通常被业界称为“军工四证”,包括武器装备科研生产单位保密资格认证、武器装备科研生产许可证、装备承制单位资格认证、武器装备质量管理体系认证(GJB9001C)。这四项资质相互关联、层层递进,共同构成军工准入的完整框架。任何一项资质的缺失,都意味着企业无法进入相应的军工市场。更为关键的是,这些资质的获取并非一劳永逸,需要接受定期的监督审核和换证审查,持续满足相关要求才能保持资质有效性。而军品供应链体系一旦确立,客户粘性极强,新供应商导入周期通常需要3-5年,且需承担高昂的认证成本和质量风险。 民用航空认证壁垒:NADCAP与AS9100D双认证体系。企业若要进入航空发动机的供应链,需经过设计所、主机厂、锻造厂等多方联合审查,涉及技术、质量、管理能力的全方位评估。这种多方审核机制的设计,源于航空发动机对材料性能的极端要求和对可靠性的零容忍态度。进入航空发动机供应链的认证周期通常长达3-5年,涵盖产品验证、装机考核、小批量试用等多个递进阶段。每个阶段都需要满足严格的通过标准,任何阶段的失败都可能导致认证进程的中断或重新开始。 NADCAP(国家航空航天和国防合同方授信项目)是由美国航空航天和国防工业巨头、美国国防部及SAE等机构联合发起的第三方认证体系,由PRI(绩效审核协会)管理,旨在通过替代重复的特种工艺审查降低供应商发展成本和潜在风险。该认证体系对工艺过程一致性、数据可追溯性及人员资质有极高要求,审核时通常要求对持证人员的全过程操作进行见证,覆盖焊接、热处理、无损检测、表面处理等18类航空核心特种工艺。AS9100D是国际航空航天质量组织(IAQG)发布的航空航天质量管理体系认证,在ISO9001基础上叠加了航空航天行业特殊要求,要求企业从熔炼到成型的全流程追溯。企业通常需先获得AS9100D认证,在此基础上申请NADCAP认证时可豁免附加质量体系审核。 核电资质壁垒:HAF003与ASME标准。国内核电用高温合金材料需满足中国核电厂质量保证安全规定(HAF003),出口项目或采用美标设计的项目还需通过ASME认证。HAF003对核电厂质量保证提出了强制性要求,覆盖厂址选择、设计、制造、建造、调试、运行和退役等全生命周期,对供应商的资质、技术能力、质量管理体系提出极高要求。ASME核电认证包括N类授权证书、QSC质量体系证书、NQA-1核质量保证体系证书等,是进入国际核电供应链的重要资质。国内通过核安全设备制造许可证及ASME双认证的企业较少,形成较高的行业准入壁垒。 (三)资金与规模壁垒 高温合金行业具有显著的重资产属性和资本密集型特征,从高端设备购置、持续研发投入到产能爬坡和规模效应获取,每个环节都需要巨额资金支持,且资金回收周期漫长,对企业的资本实力和财务耐力构成严峻考验。 高温合金生产所需的核心装备投资规模巨大。10吨级真空感应熔炼炉(VIM)国产设备单价约1000-2000万元,进口设备可达3000万元以上;大型电渣重熔炉(ESR)与大规格真空自耗炉(VAR)国产设备单台约1000-2000万元,进口设备可达3000-5000万元甚至更高,大规格VAR炉(如10吨级以上)的单价5000万元至数亿元不等.国内高端熔炼设备仍高度依赖德国ALD、美国Consarc、应达工业等国际品牌,在大吨位真空感应炉、真空自耗炉自动控制软件及精密称重系统等方面存在技术差距。进口设备不仅采购价格高昂(通常为国产设备的2-3倍),还面临交货周期长(12-24个月)、售后服务受限、技术封锁风险等多重挑战。 与生产设备同等重要的是检测设备和研发设施的投入。先进的材料表征与性能测试平台需要配备扫描电镜、透射电镜、电子探针、辉光放电质谱仪、高温蠕变试验机、疲劳试验机等设备,根据2025年招标数据,扫描电镜平均单价约400-800万元,透射电镜高端型号可达700-1200万元,其他专用设备单台价格从数百万元到上千万元不等,完整检测平台的建设投资通常需要1-2亿元。中试线建设作为连接实验室研究和产业化生产的关键环节,投资规模约为产业化生产线的30%-50%,同样需要数千万元至2亿元的资金投入。 高温合金从研发到量产的周期长达数十年,这一周期涵盖了成分设计、实验室研制、中试验证、工程化应用、产业化推广等多个阶段。以单晶高温合金为例,国外从第一代到第四代的迭代发展跨越了四十余年,每一代新合金的研制都需要10-20年的持续投入。我国第二代单晶合金DD6从研制到定型用了约15年,第三代、第四代合金的研制周期同样漫长。在这一漫长周期中,企业需要在没有任何市场回报的情况下持续投入研发资金,且研发失败的风险始终存在。多代次产品的并行开发进一步加剧了资金压力,企业需要同时支撑生产一代、研制一代、预研一代的梯队格局,资金需求的叠加效应显著。 国内高温合金产业长期存在“多品种、小批量”的结构性矛盾,这一特征严重制约了规模效应的获取和成本优势的建立。与钢铁等大宗材料不同,高温合金牌号众多,每个牌号的应用领域和性能要求各异,难以形成单一牌号的大规模生产。同时,航空发动机等高端应用的需求批量相对有限,且不同型号发动机对材料规格的要求差异显著,进一步加剧了生产的分散性。这种生产特征导致设备利用率低下、生产切换频繁、质量数据稀疏、成本摊薄困难,与国外领先企业的专业化、规模化生产形成鲜明对比,是导致国内产品成本偏高、质量稳定性不足的重要原因。 即使完成了生产线建设,从认证产能到实际达产、从达产到良品率稳定提升,都需要经历漫长的过程。新投产线的初始良品率可能仅为50%-60%,经过2-3年的持续优化才能提升至80%-90%的成熟水平。这种缓慢的产能爬坡节奏,意味着企业需要在较长时间内承受较高的废品损失和较低的产出效率,进一步增加了资金回收的不确定性和风险。 (四)市场运营壁垒 除上述技术、认证、资金和技术差距等核心壁垒外,高温合金行业还存在一系列综合性的市场与运营壁垒。 一是跨学科专业人才的稀缺性。高温合金制造涉及冶金、材料、热加工、检测等多个学科领域,需要跨学科复合型人才的协同配合。这种人才的培养周期长、难度大,市场上供给相对稀缺,高端冶炼和检测人员培养周期长。 二是技术传承与团队稳定性。高温合金制造涉及大量工艺诀窍(Know-how),这些知识的有效传承对于保持技术能力至关重要。工艺诀窍(Know-how)往往难以通过书面文档完全记录,更多依赖于师傅带徒弟式的言传身教和长期实践中的体悟。核心技术人员掌握着关键的工艺参数、问题诊断方法和质量改进经验,其流动或流失可能导致技术能力的波动,构成了团队建设的特殊挑战。 三是供应链协同的复杂要求。高温合金制造对上游原材料的质量和稳定性要求极高。高纯金属、稀有元素等关键原材料的供应稳定性直接影响产品质量和生产成本。铼、钴等战略资源的全球供应集中度高,价格波动和供应风险显著,建立稳定的上游供应渠道需要长期的合作积累和战略储备。高温合金的下游应用具有高度的定制化特征,不同型号、不同部件对材料性能的要求差异显著。精准对接下游需求,需要深入理解应用场景的技术特点和性能要求,具备快速响应和定制化开发的能力。这种能力的建立需要长期的客户互动和技术积累,对于新进入者而言难以快速形成。 三、海外高温合金行业格局 全球高温合金产业呈现高度集中特征。具备批量生产航空航天级高温合金完整能力的国家主要集中于美国、俄罗斯、英国、法国、德国、日本和中国等少数工业强国。由于高温合金在国防安全和高端装备领域的战略地位,西方发达国家对核心制备技术实施严格封锁,形成了寡头垄断的市场格局。海外从事高温合金材料的制造商不到50家,前五大企业(PCC、ATI、Carpenter、Haynes、VDM)占据全球约60%-70%市场份额。 (一)美国 美国是全球高温合金技术领先者,拥有多家历史悠久、体量庞大的行业巨头,并形成上游高温合金母合金—中游锻铸件——下游总装的完整产业链,拥有PCC精密铸造公司、ATI阿勒格尼技术公司、Carpenter Technology卡朋特、Haynes International哈氏合金等高温合金龙头企业,其中PCC、ATI、Carpenter同时涉及高温合金部件加工。PCC公司是全球最大的复杂金属零部件制造商之一,在熔模铸造和锻件领域占据主导地位;Carpenter Technology专注于特种合金和钛材;ATI在镍基合金和钛合金领域具有技术优势;Haynes International则以镍基耐腐蚀合金和高温合金著称。高温合金部件加工主要厂商还有Howmet等。此外,下游发动机制造商(如通用电气GE、普惠P&W)自身也具备先进高温合金的研发生产能力。
表1 美国高温合金行业主要企业
资料来源:公开资料,深企投产业研究院整理。
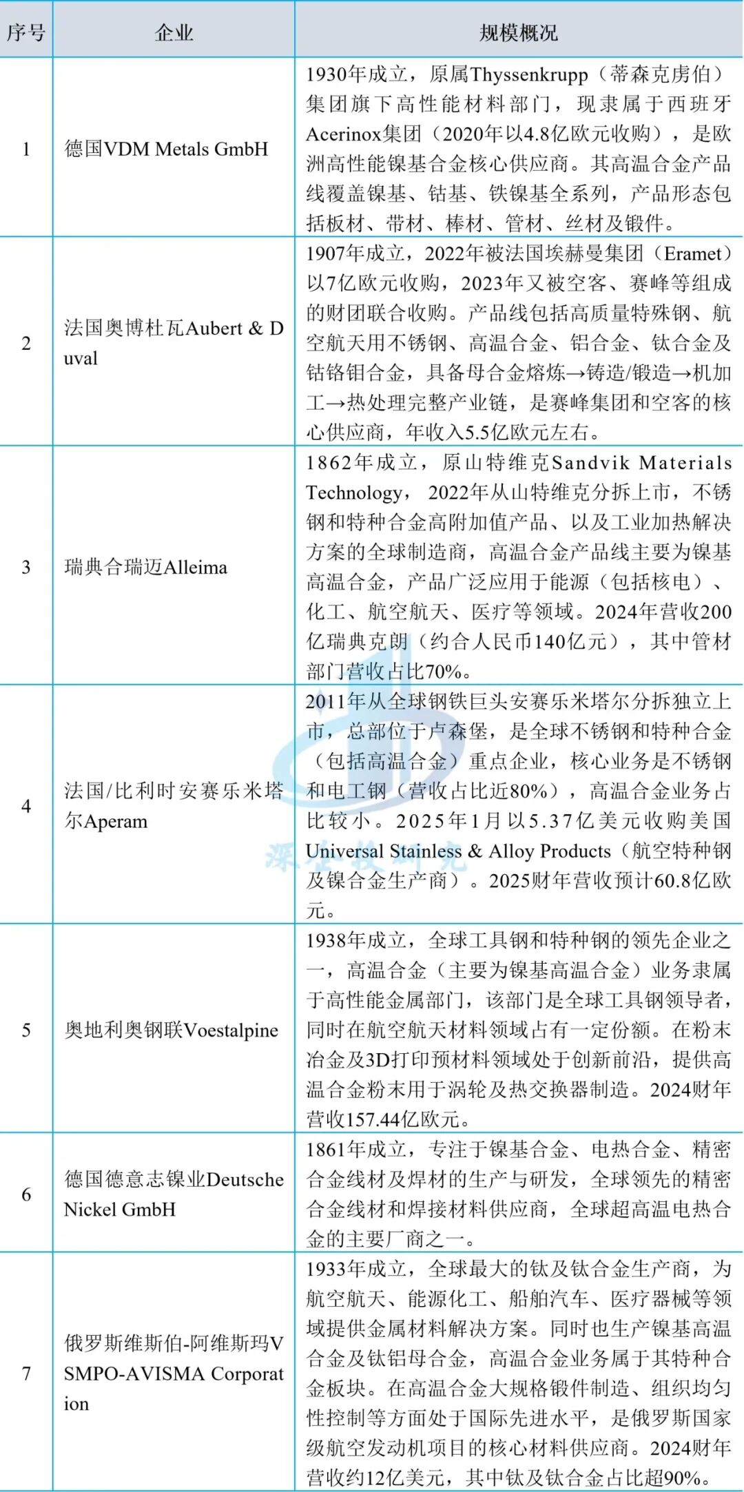
(二)欧洲 英、德、法、俄是世界上主要的高温合金生产和研发代表,高温合金主要供应商包括德国VDM Metals、瑞典Alleima、法国Aubert & Duval等。 英国拥有全球三大航空发动机之一的罗尔斯·罗伊斯(罗罗)公司,为提升发动机涡轮叶片性能,罗罗公司成功研制了SRR99、SRR2000、SRR2060等系列定向凝固和单晶高温合金。INCO Alloys公司在世界上最早研究和开发高温合金,代表产品为Nimonic、Nimocast合金,1998年INCO Alloys被Special Metals收购,当前隶属于美国PCC集团。 德国高温合金厂商主要为VDM Metals,是全球前5大高温合金(母合金、变形合金棒材)生产商之一。此外,德国还是全球高温合金生产高端装备的关键来源国,其ALD真空技术公司是真空感应熔炼炉(VIM)、保护气氛电渣炉(IESR)、真空自耗炉(VAR)的核心厂商,辛北尔康普(Siempelkamp)的高速自由锻机技术全球领先。 法国高温合金产业链主要企业包括赛峰集团(Safran)和奥博杜瓦 (Aubert & Duval),赛峰集团是国际知名的航空发动机制造商,在高温合金应用领域具有深厚积累;奥博杜瓦则具备母合金熔炼至下游部件加工的完整产业链,是欧洲航空产业链龙头如空客、赛峰的核心供应商。 俄罗斯依托苏联时期建立的工业体系,具备高温合金全产业链能力,涵盖母合金熔炼、精密铸造、锻造及部件加工等环节,在航空发动机、燃气轮机用大型锻件、单晶叶片等领域具备较强实力,保持了高温合金材料的自主供应。在变形高温合金盘材领域,俄罗斯以高热强性为主要特点,已形成承温能力达700–850℃的盘件系列合金,处于国际先进水平。其核心厂商为VSMPO-AVISMA。
表2 欧洲高温合金材料及零部件主要企业
资料来源:公开资料,深企投产业研究院整理。
(三)日本 日本企业是国际高温合金供应链中的关键参与者,尤其在镍基单晶高温合金、耐腐蚀合金及高端特钢等领域具有显著影响力。高温合金主要企业包括Proterial(原日立金属)、日本冶金工业、大同特殊钢、山阳特殊钢(日本制铁)等。下游部件方面,主要企业包括住友金属、三菱重工、IHI株式会社等,三菱重工和IHI株式会社是日本两大航空发动机零部件制造商,三菱重工及IHI在单晶高温合金叶片和精密铸造方面具备较强竞争力。 表3 日本高温合金材料及零部件主要企业
资料来源:公开资料,深企投产业研究院整理。
四、我国高温合金行业格局 (一)我国高温合金产业现状 高温合金作为战略性关键材料,与航空航天、燃气轮机等重点行业和核心装备的发展密切相关。出于国防安全与国家竞争地位的考量,西方国家对我国部分高温合金产品及牌号实施技术封锁和出口限制。与此同时,包括航空航天在内的高端制造领域对原材料国产化率提出了更高要求。在此背景下,国内高温合金企业的产能和产量主要以满足国内需求为主,与海外龙头企业的直接竞争相对有限,行业发展呈现出明显的“进口替代”特征。 经过数十年发展,我国高温合金行业已实现从无到有的突破。目前,航空发动机用粉末高温合金和铸造高温合金已基本实现国产化,变形高温合金的国产替代率也大幅提升。全国从事高温合金研发及制备的企业和科研院所共十余家,形成了初步的产业体系。然而,行业仍面临诸多挑战:部分关键技术尚未突破、高端材料仍依赖进口、自主研制的先进装备不足、返回料再利用的技术与机制尚不完善等。总体而言,我国高温合金行业在产业规模、技术水平等方面与国际先进水平仍存在较大差距,自主可控之路任重道远。 (二)我国高温合金行业主要企业 当前我国高温合金材料企业可分为科研院所转制企业、大型特钢企业和专业化民营企业三个类别,如下表所示。
表4 我国高温合金企业类型
资料来源:深企投产业研究院整理。
1、科研院所转制转化企业(国家队主力) 以钢研高纳、航材院为代表,依托中国钢研科技集团、中国航发北京航空材料研究院的技术积累,这类企业在铸造高温合金、粉末高温合金等高端领域具有显著优势,承担了大量航空航天型号任务,产品附加值高。
表5 我国高温合金行业科研院所转制企业
资料来源:各公司公告,深企投产业研究院整理。
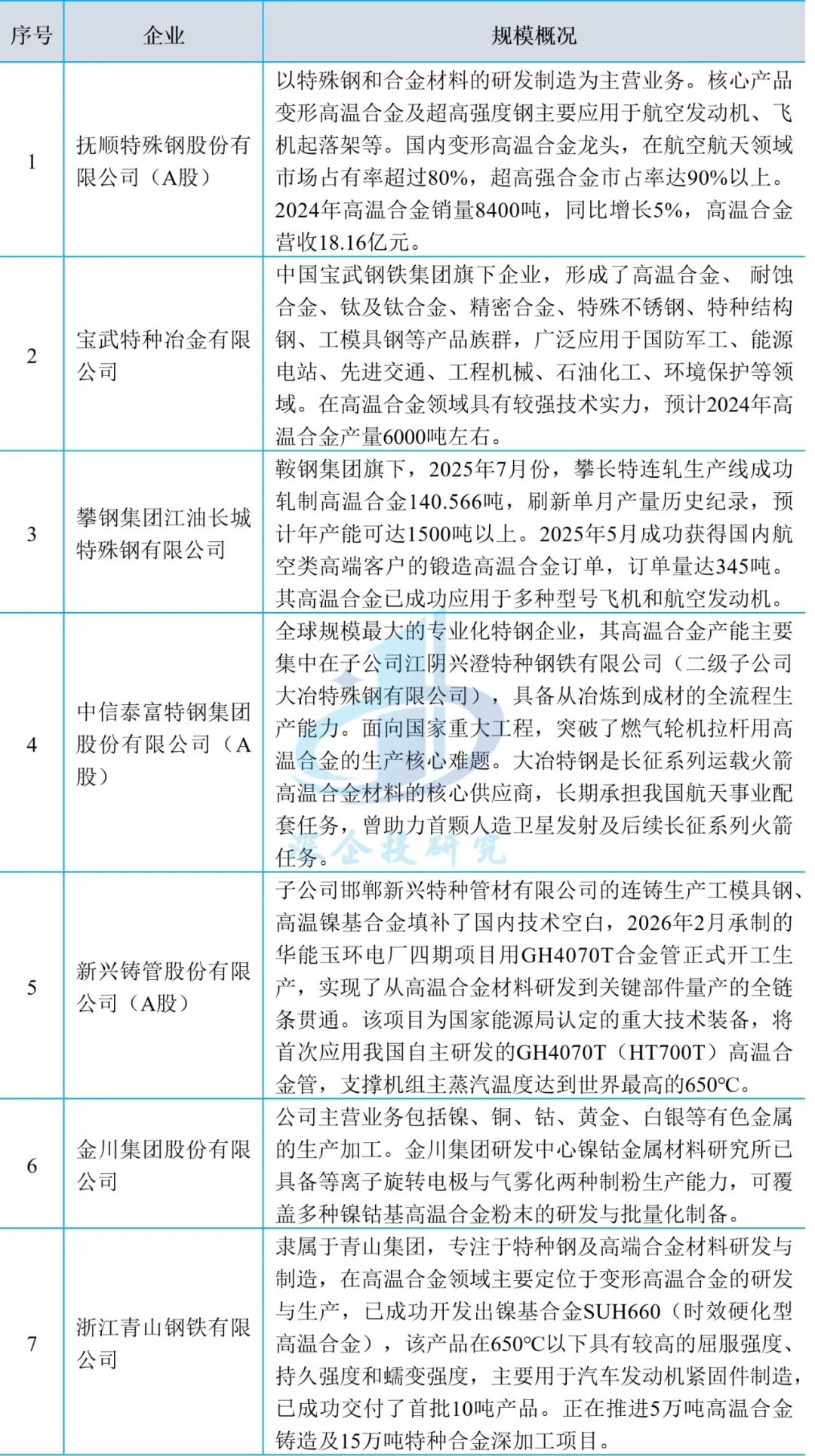
2、大型特钢企业 大型特钢企业以抚顺特钢与宝钢特钢为代表,依托完备的设备体系和规模化生产能力,在高温合金特定细分市场占据绝对主导此类企业虽以不锈钢、模具钢等普特钢为主业,高温合金收入占比相对较小,但凭借军工认证资质与规模优势,构成了国防装备原材料供应的压舱石。
表6 我国高温合金行业大型特钢企业
资料来源:各公司公告,深企投产业研究院整理。
3、专业化企业 随着2018年“小核心、大协作”国防科技工业新体系逐步建立,军用航空整机、航空发动机主机厂将零部件生产加工业务外溢,推动行业内民参军企业快速发展。主要企业包括中航上大、图南股份、隆达股份、广大特材等。
表7 我国高温合金行业专业化企业
资料来源:各公司公告,深企投产业研究院整理。


