6G市场规模及对其经济的贡献将远超5G时代。当前,全球主要经济体均已将6G研发上升为国家战略,美欧日韩在标准制定、频谱规划及核心技术攻关上加速布局,意图抢占未来产业制高点。我国凭借5G时代的规模化应用优势与政策引导,已在6G专利申请量、关键场景验证及原型机研制方面取得阶段性领先,但在高端射频器件、基础材料原创理论及全球生态协同上仍面临严峻挑战。面对激烈的国际竞争,亟需强化产学研用深度融合,集中力量突破核心元器件瓶颈,同时以开放姿态深度参与全球标准制定。通过统筹技术突破与产业落地,我国有望在6G时代巩固领先地位,利用泛在智能网络赋能数字经济,构建自主可控且具备全球竞争力的新一代通信产业生态。
6G市场规模 6G网络作为驱动未来社会全面智能化与数字化的核心引擎,其市场前景广阔,增长潜力巨大。根据中国信通院的研究,我国预计于2030年左右启动6G商业应用,到2035年将实现6G规模化商用部署,有望培育形成万亿元级的6G产业及应用市场。 全球6G建设周期内产业链相关收入将显著超过5G时代。根据2020年IHS Markit的报告,在2020-2035年的15年周期内,5G价值链全球累计销售额(含网络设备、终端设备及服务)将达到约3.8万亿美元,由此带动的全球累计经济产出(GDP贡献)达13.1万亿美元。目前业界对6G的直接市场规模预测因统计口径和时间跨度不同而存在较大差异,但普遍共识其规模将显著超越5G。 从终端来看,6G移动通信的连接对象从以人为主,扩展到涵盖人、机、物乃至具备自主交互能力的智能体,连接规模将实现指数级跃升。综合全球通信标准制定组织3GPP、全球移动通信系统协会(GSMA)等机构的预测,到2040年,全球6G连接数(指基于公共蜂窝网络且具备独立身份标识如SIM/eSIM的连接终端)有望超过50亿,占全球6G连接总数(指商业移动蜂窝)的一半。根据我国IMT-2030(6G)推进组(由中国信通院领导)发布的《6G典型场景和关键能力白皮书》预测,到2040年全球各类6G终端连接总数预计将突破千亿级别,达到约1216亿台。这一规模较2022年的基准增长超过30倍,如下图所示。
图1 2022-2040年6G终端连接数
资料来源:IMT-2030(6G)推进组《6G典型场景和关键能力白皮书》,深企投产业研究院整理。
从连接结构来看,面向智能生活和工业生产的物联网终端将呈现爆发式增长,占据绝对主导,其连接数占总连接数的比例预计将超过98%。其中,工业物联网终端(服务于智能制造、能源、交通等领域)连接规模预计将超过876亿台,成为驱动产业数字化的核心力量;消费级物联网终端(智能家居、可穿戴设备等)连接规模也将达到311亿量级。同时支持沉浸式体验的XR设备、全息设备,以及具备环境感知与自主决策能力的机器人、智能网联汽车等新型终端形态将快速普及,成为贡献新增连接的重要来源,预计到2040年规模将接近7亿台。智能手机保持稳定增长,预计2040年6G智能手机连接数为22亿台。
图2 预计2040年6G终端连接结构(亿台)
资料来源:IMT-2030(6G)推进组《6G典型场景和关键能力白皮书》,深企投产业研究院整理。
与连接数爆发相匹配的,是移动网络月均数据流量的井喷式增长。6G网络超高带宽、超低时延及通感算融合的特性,将催生全息通信、数字孪生、沉浸式元宇宙等对数据吞吐量要求极高的革命性应用。根据《6G典型场景和关键能力白皮书》预测,到2040年,全球6G网络的月均数据流量预计将攀升至约5.85万亿GB,较2022年基准增长超过130倍。万亿级GB月均流量的市场空间,为网络基础设施的持续扩容升级、边缘计算服务的广泛部署以及数据存储与处理产业带来了前所未有的需求。
图3 2022-2040年6G终端月均数据流量(亿GB)
资料来源:IMT-2030(6G)推进组《6G典型场景和关键能力白皮书》,深企投产业研究院整理。
欧美日韩6G布局速览 在全球迈向6G时代的进程中,美国、欧洲、日本、韩国等主要发达经济体基于各自的产业禀赋和战略考量,已展开系统性布局。各国通过国家战略引领、政策法规保障、资金专项支持、产学研协同攻关等多种方式,竞相抢占技术制高点与标准话语权,旨在塑造未来十年的全球数字竞争格局。 一、美国 美国已将6G技术确立为维系其数字霸权与国家安全的核心战略支点,通过政策引导、顶层设计与国际规则输出构建了全方位的战略布局。 一方面,美国政府通过跨届政策工具推动6G战略布局。拜登政府时期,《芯片与科学法案》(2022年8月签署)授权总计约2800亿美元,其中授权约2000亿美元用于扩大国家科学基金会(NSF)、能源部(DOE)等机构的科学预算,这些预算中的一部分将定向用于AI、量子和6G等关键竞争领域。现任特朗普政府时期,《大而美法案》(2025年7月签署)恢复联邦通信委员会(FCC)频谱拍卖授权,2025年12月签署《赢得6G竞赛》总统备忘录,启动7.125-7.4 GHz等频段的联邦系统迁移计划,要求12个月内提交具体方案。《未来网络法案》要求FCC组建6G特别工作组,统筹技术标准与供应链安全。上述行政与立法举措共同将6G与人工智能的协同演进提升至类似“曼哈顿计划”的国家战略高度。 另一方面,美国积极联合澳大利亚、加拿大、捷克、芬兰、法国、日本、韩国、瑞典、英国合计10国发表《支持6G原则的联合声明》,试图在技术萌芽期便主导全球6G发展的价值观导向与规则体系,确保未来数字基础设施符合其地缘政治利益。 在实施路径上,美国采取“产业联盟驱动、频谱资源先行、供应链自主可控”的组合策略,加速技术落地与生态闭环构建。由电信行业解决方案联盟(ATIS)牵头成立的Next G联盟,已整合运营商、设备商及科技巨头力量,成为制定北美6G路线图与推动全球推广的核心枢纽。频谱方面,联邦通信委员会极具前瞻性地开放了95GHz至3THz的太赫兹频段用于实验,并持续释放中高频段资源,为空天地一体化网络扫清了管制障碍。此外,美国强力推动高端芯片与关键硬件的本土化制造或向可信盟友转移,并通过国防高级研究计划局(DARPA)等项目深化军民融合,利用“星链”等低轨卫星星座验证军事与民用技术的双向赋能,以此强化供应链韧性并加速技术迭代。 当前,美国6G发展已跨越概念研讨阶段,全面进入关键技术攻关、原型系统验证与早期生态培育的深水区。研发重心高度聚焦于太赫兹通信、空天地一体化组网、人工智能原生网络(AI-RAN)以及新一代算力芯片等前沿领域,其中SpaceX“星链”星座的规模化部署与载荷升级,标志着其在构建全球空基骨干网方面已取得实质性领先。在产学研协同机制下,依托国防部资助的高校研究中心夯实基础理论,同时科技巨头通过千亿级投资自建算力基础设施与“AI超级工厂”,正以前所未有的资本密度重塑产业格局,推动6G从单一通信技术向物理世界与数字世界深度融合的基础设施演进。 美国6G发展生态由一批在各自领域具有全球领导力的企业共同驱动,它们构成了技术研发、标准制定和产业化的中坚力量。
表1 美国6G重点企业及其发展方向
资料来源:公开资料,深企投产业研究院整理。
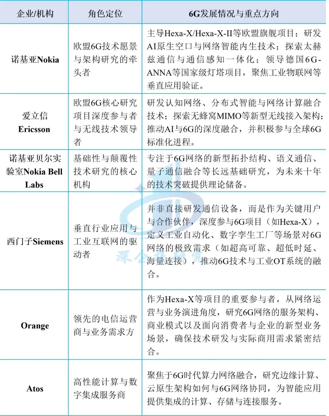
二、欧洲 欧盟在6G战略布局上摒弃了单一国家主导的传统模式,转而构建起以超国家机构为统筹核心、跨国产业联盟为执行主体的协同创新体系。依托“地平线欧洲” (Horizon Europe)框架下的“智能网络和服务联合体”(SNS JU),欧盟通过公私合营机制撬动巨额研发资金,计划在2021至2027年间公私合计投入至少18亿欧元,重点支持覆盖三十余国的八十多个全链条创新项目。在这一体系下,由诺基亚、爱立信等龙头企业领衔的“Hexa-X” 及其后续“Hexa-X-II”系列旗舰项目发挥了关键牵引作用,不仅确立了欧洲在AI原生网络、通信感知融合及太赫兹通信等前沿领域的统一技术架构愿景,更通过建设“6G-Sandbox”等泛欧试验基础设施,意图打破了成员国间的资源壁垒,形成了从基础理论突破到垂直行业应用验证的闭环生态,确保欧洲在全球标准制定中掌握话语权。 与追求极速商用或单点技术突破的战略路径不同,欧盟将可持续发展、网络安全与伦理规范内化为6G技术的核心基因,致力于输出具有欧洲特色的技术标准与价值观。欧盟在技术路线图中明确将能源效率与环境友好性作为网络设计的硬性指标,大力推动“绿色6G”研发,力求在提升通信性能的同时显著降低碳足迹。同时,欧盟严格遵循其数据隐私保护法规,将可信安全与伦理人工智能作为网络架构的原生属性,试图在全球数字治理体系中树立“可信赖连接”的标杆。这种兼顾技术先进性与社会责任的差异化竞争策略,旨在通过构建高标准的规范体系,弥补其在规模化市场应用上的相对短板,从而在未来的全球6G产业格局中占据不可替代的关键生态位。 在欧盟整体框架下,各主要成员国基于自身产业优势,制定了相应的国家战略并投入资源,形成了各有侧重的互补格局。 德国:作为欧洲最大的经济体,德国在6G研发上扮演着“灯塔项目”引领者的角色。德国联邦教育和研究部早在2021年便启动了首个国家级6G研究项目。其核心举措是支持由诺基亚等主导的“6G-ANNA”灯塔项目,该项目专注于端到端6G架构设计,并在工业物联网、扩展现实等领域进行概念验证。此外,德国还启动了6G组件开发等专项,旨在巩固其在高端制造与工业通信领域的技术优势。 法国:法国采取“平台化”与“项目集群”的方式推进6G。2023年7月,法国政府启动了“未来网络”国家研究计划,组织公共研究机构参与10个大型未来网络技术项目。2025年11月,“法国6G”(France 6G)国家协调平台正式启动,旨在为国内产学研界提供一个协同研发与测试的公共基础。法国的战略重点在于强化网络架构的灵活性与安全性,并确保其在欧洲数字化进程中的核心影响力。 芬兰:凭借其在通信领域深厚的研究积淀(如奥卢大学6G旗舰计划),长期处于6G基础研究的前沿。芬兰政府已组建国家6G工作组,主要目标是制定本国的6G路线图,并促进国内与国际合作。芬兰的发展策略侧重于发挥其在无线通信基础理论、原型验证和早期标准化方面的学术领导力,为欧洲乃至全球的6G研究贡献核心思想。 英国:尽管已脱离欧盟,但英国在6G领域的布局仍与欧洲生态保持紧密互动。英国政府发布了《无线基础设施战略》,确立了研发、专利与标准、频谱等六大支柱。其通过项目投资(如资助谢菲尔德大学国家6G无线电系统设施)、参与国际论坛及构建联盟(如与美国的合作)三条路径推动6G发展,重点聚焦于射频硬件、人工智能与网络融合等优势领域。 西班牙与荷兰:两国主要通过资金投入支持研发生态。西班牙在2023年12月宣布划拨6200万欧元国家资金用于43个下一代移动技术研究项目。2023年7月,荷兰宣布通过国家增长基金投资超2亿欧元用于6G开发,另有1.12亿欧元私人共同融资,形成总计3.15亿欧元的国家6G计划(2024-2030年),由TNO协调,ASML、NXP等企业参与,旨在强化本国在6G生态系统中的参与度。
表2 欧洲6G重点企业及其发展方向
资料来源:公开资料,深企投产业研究院整理。
三、日本 日本将6G发展确立为“技术立国”战略的核心支柱,通过顶层设计与全周期路线图构建了清晰的演进路径。日本总务省(MIC)于2020年率先在全球发布《Beyond 5G推进战略》,并于2024年8月进一步发布《Beyond 5G推进战略2.0》,明确设定了2030年商用落地及占据全球10%以上标准必要专利份额的量化目标,并将战略重心从单一通信升级至支撑AI社会的“通感算智”融合基础设施。为保障战略落地,日本政府依托国立情报通信研究机构(NICT)设立数百亿日元规模的专项创新基金,重点扶持全光网络、高频段通信及网络人工智能等十大核心领域,确保研发投入的连续性与针对性,形成了政策引导与资金保障双轮驱动的发展格局。 在实施路径上,日本采取“联盟化协作”与“差异化突围”相结合的策略,力求在特定技术领域构建全球壁垒。由日本最大的电信运营商NTT主导组建的“创新光与无线网络”(IOWN)联盟,联合索尼、英特尔等全球巨头,致力于推动从电子架构向全光架构的范式革命,旨在实现网络容量百倍提升与能耗降至百分之一的突破性指标。同时,日本将太赫兹技术列为“国家支柱十大重点战略目标”之首,集中攻关300GHz及以上频段的芯片与系统集成,并已通过原型机验证了超高速无线传输能力。这种聚焦光子技术与高频段优势的路线,不仅规避了与传统通信强国的同质化竞争,更试图通过定义新一代网络底层架构来掌握产业主导权。 当前日本6G研发已从概念验证稳步迈向原型系统开发与早期生态构建阶段,特色技术优势日益凸显。在全光网络与太赫兹通信两大基石领域,日本企业与科研机构已成功开发出多款具备领先指标的核心器件与原型设备,并在工业自动化、远程医疗等垂直场景开展了前瞻性应用验证。依托IOWN联盟形成的产学研用协同机制,运营商、设备商与垂直行业用户正共同定义未来网络需求,加速技术成果从实验室向产业化转化。扎实的技术积累与紧密的产业协同,为日本在2030年实现6G商用并重塑全球通信产业地位奠定了坚实基础。
表3 日本6G重点企业及其发展方向
资料来源:公开资料,深企投产业研究院整理。
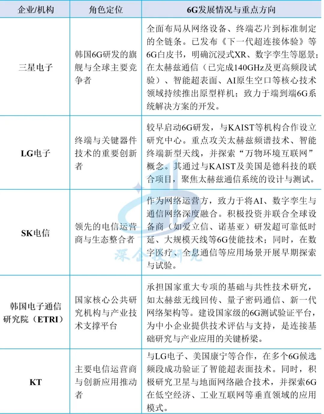
四、韩国 韩国将第六代移动通信技术确立为重塑国家竞争力的战略性领域,明确提出抢占全球商用首发地位与产业主导权的核心目标,通过构建递进式、连续性的顶层设计推动通信技术优势向核心战略资产转化。2020年发布的《引领6G时代的未来移动通信研发战略》正式启动国家技术攻关进程,确立了最早实现商用与标准专利引领的双重目标;2023年《K-Network 2030》战略进一步将愿景升级为打造新一代网络模范国家,通过研发投入强化、基础设施升级与产业生态培育三大支柱推动发展重心向产业化加速阶段跃迁。按照既定路线图,韩国计划于2026年举办全球成果展示活动以彰显标准主导权,2028年实现技术早期商用,2030年完成网络全面普及,形成了覆盖技术研发到市场应用的完整时间坐标体系。 为支撑战略落地,韩国建立了分阶段、高强度的资金保障与产业化推进机制。政府设立两期重大研发专项,2021至2025年投入1917亿韩元重点支持太赫兹通信、新一代天线等基础技术攻关,2024至2028年再投入4407亿韩元转向商用系统开发与核心零部件研制,实现资源配置从基础研究向产业应用的结构性转移。同时创新采用技术过渡策略,计划自2026年起将Pre-6G技术融入现有5G网络,在数字医疗、全息通信、无人驾驶、智慧城市与智能工厂等领域开展增强型示范,提前验证商业模式与培育应用生态。在空天地一体化布局方面,2025年启动总投资3200亿韩元的低轨卫星通信系统建设,计划2030年前完成验证卫星发射,构建全域覆盖的立体网络架构;政府主导的产学研协作平台有效整合三星电子、LG电子、SK电信等龙头企业与国家级研究机构,形成了从基础研究、标准制定到网络试验的全链条创新闭环。 当前,韩国在核心技术原型开发和国际标准参与方面已建立起显著优势。以三星为代表的科技企业在太赫兹通信、智能超表面、全双工传输及人工智能原生空口等关键方向持续突破,相继发布多款原型样机并完成实验室与外场环境的关键技术指标验证。在国际标准制定层面,韩国企业与研究机构在3GPP、ITU等组织中积极输出技术提案,力争将自主研发优势转化为标准必要专利,夯实全球规则制定话语权。同时韩国在产业生态构建方面发力,围绕重点示范领域,产学研各方已联合开展应用场景需求定义与性能指标设计,利用5G-Advanced网络进行先导性技术试验,确保技术研发与市场需求精准对接,加速技术成果向规模化商业应用转化。
表4 韩国6G重点企业及其发展方向
资料来源:公开资料,深企投产业研究院整理。
我国6G技术发展现状 一、政策环境 我国对6G的布局始于“十四五”初期,并将其明确纳入国家中长期发展规划,确立了其作为未来关键数字信息基础设施的战略地位。2021年3月发布的《中华人民共和国国民经济和社会发展第十四个五年规划和2035年远景目标纲要》首次在国家最高层级规划文件中明确提出“前瞻布局6G网络技术储备”,这标志着6G正式进入国家战略视野,成为信息基础设施演进的重要方向。 2021年11月,工业和信息化部发布《“十四五”信息通信行业发展规划》,设专章部署6G技术研发,提出构建6G愿景、典型应用场景和关键能力指标体系,鼓励企业突破技术及产业瓶颈,并积极参与国际标准制定。 2022年1月,国务院印发《“十四五”数字经济发展规划》,进一步细化了6G发展路径,提出“加大6G技术研发支持力度,积极参与推动6G国际标准化工作”;该规划将6G技术储备与卫星互联网建设并列,共同作为构建高速泛在、天地一体、云网融合智能化综合性数字信息基础设施的关键环节。 2024年1月,工信部等七部门联合印发《关于推动未来产业创新发展的实施意见》,将6G明确列为未来产业之一,要求开展先进无线通信、新型网络架构、空天地一体等技术研究,并研制6G网络设备等标志性产品。 2025年3月发布的《政府工作报告》首次将6G纳入“未来产业”培育体系,与生物制造、量子科技等并列,并提出建立未来产业投入增长机制,标志着6G在国家宏观政策层面的战略地位得到空前提升,成为培育新质生产力、塑造发展新动能的重要抓手。 在国家顶层战略指引下,我国主要省市,特别是科技创新资源富集和产业基础雄厚的地区,都将发展6G纳入核心政策规划,其中北京、上海凭借其科创综合优势,致力于打造从研发、标准、试验到产业的全链条创新生态和全球影响力;广东、江苏、浙江等经济与制造业大省,则强调6G与现有优势产业的融合,侧重技术攻关和产业化落地。
表5 我国主要省市6G发展政策规划
资料来源:公开资料,深企投产业研究院整理。
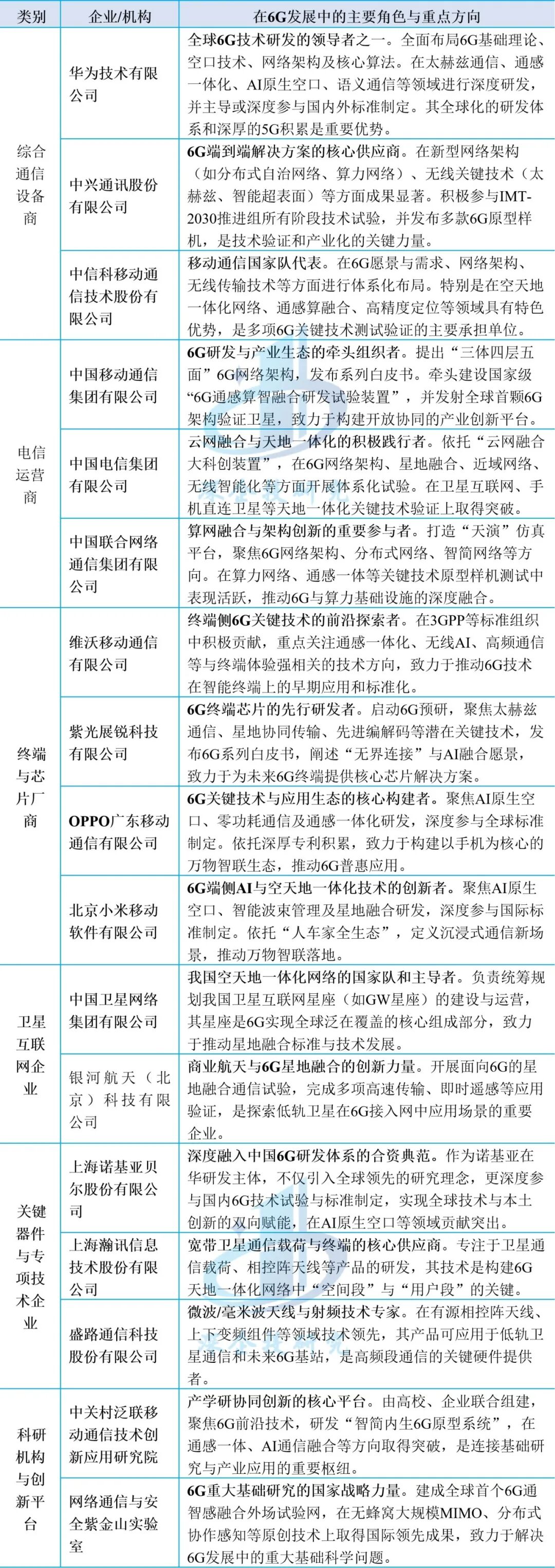
二、发展成就 技术研发体系日趋完善,关键领域实现多点突破。我国已构建起全球最为系统化的6G研发推进机制,在工业和信息化部指导下,截至2025年年底,我国IMT-2030(6G)推进组已完成第一阶段关键技术试验的核心任务并启动第二阶段测试,积累了超过300项核心技术储备,全面转入聚焦沉浸式通信、通感一体化等五大方向的技术方案验证。在太赫兹通信、智能超表面及AI原生空口等前沿赛道,产学研各方协同攻关成效显著,紫金山实验室建成全球领先的6G通智感融合外场试验网,中国电信联合高校完成高轨卫星语义通信传输验证,标志着我国在极端信道与极致连接能力上取得实质性进展。与此同时,截至2025年4月,我国6G专利申请量占全球比重已超四成,持续领跑世界,为后续产业化落地与国际标准竞争奠定了坚实的技术底座。 国际标准话语权显著增强,愿景框架获全球公认。我国以开放姿态深度融入全球标准化进程,提出的沉浸式通信、通感融合等五类典型场景及十四项关键能力指标,已全数被国际电信联盟采纳并写入《IMT面向2030及未来发展的框架和总体目标建议书》,彰显了中国方案的前瞻性与国际认可度。在国内层面,IMT-2030(6G)推进组累计发布八十余份白皮书,构建了涵盖总体愿景、网络架构至频谱规划的完整标准指引体系。随着3GPP正式启动6G标准化研究,国内运营商、设备商及科研机构正围绕独立组网、天地一体融合等核心议题密集贡献技术提案,致力于将本土优势技术转化为全球统一标准,确保在未来规则制定中占据主动地位。 产业生态加速成型,区域创新高地集聚效应凸显。我国已形成由华为、中兴等设备商与三大运营商领衔,银河航天、小米等新兴力量协同参与的多元化攻关格局,覆盖从核心芯片、新型架构到星地融合的全产业链条。国家级大科学装置与公共试验平台建设全面提速,三大运营商牵头打造的通感算智融合研发装置及天演仿真平台,结合北京怀柔、南京紫金山等地的外场试验网,构建起世界级的验证环境。区域布局上,北京、上海、深圳、南京等地依托科研与产业优势,通过建设“6G SPACES新质生态社区”、“6G信通智谷”等特色园区,配套专项政策与产业基金,正加速推动技术成果转化与企业集聚,初步形成多点支撑、协同联动的6G产业发展新高地。 三、不足与挑战 面向2030年商用及更长远的全球竞争,我国在6G领域仍存在若干结构性短板与挑战。 基础理论与原创技术积累仍显薄弱。尽管我国6G专利申请量全球领先,但部分成果仍集中于应用技术和工程实现层面。在基础通信理论、核心算法、原创性架构等方面,与长期深耕基础研究的欧美顶尖学术机构相比,我国的前沿探索深度和颠覆性创新成果仍有差距。这可能导致长期技术演进的后劲和源头创新力面临挑战。 产业链关键环节存在“断点”与“堵点”。我国移动通信产业长期呈现“应用强、系统强、基础弱”的“倒三角”格局。在6G时代,这一矛盾将依然突出。一是用于太赫兹、毫米波频段的高性能射频芯片、功放器件、高速数模转换芯片等,在性能、功耗、集成度方面与国际最先进水平存在代际差;用于智能超表面的可编程射频单元、用于通感融合的高精度ADC/DAC等,自主供给能力亟待突破。二是高端EDA软件、高频段芯片设计工具链、太赫兹测试仪器与核心部件(如信号源、分析仪探头)等,严重依赖进口,构成研发和生产的“卡脖子”风险。三是适用于高频、高集成度、低损耗的新型半导体材料(如氮化镓、氧化镓)、先进封装材料、介质基板材料等,其研发和产业化能力尚滞后于系统设计需求。 产业生态的协同性与开放性有待加强。虽然国内形成了以大型设备商和运营商为核心的推进体系,但相较于美国以“Next G联盟”为代表的、更广泛吸纳互联网巨头、垂直行业、初创企业乃至国防部门的跨领域、开放式创新生态,我国生态的多样性和协同深度尚有提升空间。特别是在通感算智融合催生的全新应用场景中,如何有效牵引汽车、航空航天、工业互联网、医疗等垂直行业的深度参与和需求定义,形成“需求-技术-标准-产品”的快速迭代闭环,仍需机制创新。 全球频谱规划与协调面临复杂博弈。6G将开发利用毫米波、太赫兹乃至更高频段的频谱资源。目前全球频谱划分尚未统一,各国基于自身产业利益和技术路线的博弈日趋激烈。我国在主导或深度影响全球高频段频谱划分共识方面,面临的地缘政治和技术外交挑战远大于5G时代。能否为我国优势技术路线争取到充足的、连续的全球主流频谱资源,是决定未来产业全球竞争力的关键前提之一。 四、重点企业 我国已构建起一个由综合通信设备商、电信运营商、终端芯片厂商、卫星互联网企业及关键器件供应商共同组成的、层次分明且协同联动的6G网络关联企业矩阵。以华为、中兴、中信科移动为代表的设备商,正引领着从基础理论、空口技术到网络架构的全方位深度研发;中国移动、中国电信、中国联通三大运营商,则作为需求牵引者和生态组织者,积极构建国家级试验平台并推动天地一体化融合验证;以维沃、OPPO、小米及紫光展锐等企业为核心的终端与芯片阵营,正致力于将6G能力向用户侧延伸,探索通感一体、AI融合等前沿体验;同时,以中国卫星网络集团和银河航天等为代表的空间力量,正加速布局低轨星座,为6G实现全域覆盖提供关键基础设施。这一覆盖“云、网、端、星、芯”全链条的产业梯队,在国家战略指引下高效协同,形成了从技术攻关、标准制定、试验验证到应用孵化的完整创新闭环,为我国在全球6G竞争中实现系统性领先奠定了坚实的产业基础。
表6 我国6G重点企业及其发展方向
资料来源:公开资料,深企投产业研究院整理。


