从5G向6G演进,通信产业正经历从底层材料到核心芯片的结构性重塑。随着频谱向毫米波与太赫兹延伸,传统硅基方案逼近物理极限,氮化镓、磷化铟等化合物半导体成为射频前端的关键支撑,直接决定系统性能上限。与此同时,基带算力需求激增,太赫兹收发、光电融合等新型芯片品类涌现,国产自主可控持续推进。
一、产业链整体变革
6G产业链延续了5G时代确立的“基础硬件-网络运营-应用服务”三层架构,但每一层的内涵都因技术范式的革新而得到了极大地拓展与深化。产业链上游涵盖基础材料、核心芯片、关键元器件及基础软件四大板块。中游环节聚焦于网络设备制造、系统集成、网络规划、建设与运维,将上游元器件转化为可部署的通信基础设施,构建空天地海立体化覆盖的网络系统。下游为终端与应用服务,涵盖各类垂直行业应用。这种对经典“云管端”协同逻辑的继承,不仅确保了既有供应链资源的有效利用,也使得全球通信产业能够在成熟的协作模式下集中资源攻克新一代技术难题,避免了产业生态出现断裂式重构带来的巨大风险。
与5G相比,6G产业链的复杂性源于立体化网络与AI原生新范式的引入,其内涵不仅拓展至卫星通信、智能超表面(RIS)、太赫兹通信等全新领域,更推动了基础硬件层面的深度重构,高端射频材料、6G芯片、新型功能材料、基站设备、高端仪器仪表、基础仿真软件等核心环节呈现显著变化。
(一)上游材料器件与工具变革
上游基础层的变革最为剧烈。太赫兹频段的应用与立体组网需求,促使材料科学与芯片设计面临全面升级,具体体现在以下三个维度:
一是基础材料体系迭代。为突破太赫兹频段的高损耗与高功率传输瓶颈,传统硅基方案正加速让位于高性能化合物半导体与新型功能材料。化合物半导体方面,氮化镓(GaN)、磷化铟(InP)及砷化镓(GaAs)凭借高电子迁移率和高击穿电压,成为射频器件、功率放大器及太赫兹前端的核心支撑,碳化硅(SiC)则主要作为GaN器件的关键散热衬底及基站高效电源管理材料发挥重要作用。新型封装与基材方面,适用于高频低损耗场景的新型封装材料、高频PCB基材(如LCP、PTFE)以及薄膜铌酸锂(TFLN)等光电融合材料需求激增。这一材料体系的切换,直接导致5G时代常用的部分低频段射频滤波器需求相对萎缩,而高频电磁材料与光子材料则跃升为产业价值新高地。
二是核心芯片品类的结构性重塑。芯片作为6G系统的算力与信号处理中枢,其价值量占比显著提升。新增核心品类包括面向太赫兹/毫米波通信的射频前端芯片、专用AI加速芯片以及超高速数据转换芯片(ADC/DAC),它们共同构成了支撑全域覆盖与通感算智一体的硬件基石;传统演进品类如基带芯片与光模块控制芯片,则向更高集成度与更低功耗方向演进。这些芯片国产化挑战依然严峻,将是当前技术攻关的主要瓶颈。
三是关键元器件与工具体系的协同突围。关键元器件方面,可编程超表面单元、高性能滤波器、功率放大器、大规模天线阵列及高速光模块的性能直接决定了系统整体表现,需与新材料工艺深度耦合。而在使能工具层面,材料与芯片的物理创新,必须依托于自主可控的仿真设计软件平台与测试验证装备,基础软件平台包括EDA设计工具、电磁仿真软件、系统级仿真平台等,测试仪器包括频谱分析仪、信号发生器、网络分析仪、信道模拟器及太赫兹测试系统等。目前,这些领域仍基本被国外巨头垄断,是制约6G芯片设计与系统验证的关键短板。
(二)中游设备与系统集成变革
中游设备与系统集成环节实现了从单一地面覆盖向立体化网络构建的跨越式升级,不仅包含传统地面基站、传输设备、接入网与核心网的部署,更将低轨卫星、高空平台及深海中继设备纳入核心范畴,构建覆盖空天海陆的全域网络。
一是地面基站设备向超大规模MIMO与AI原生架构深度演进。太赫兹宏基站、无蜂窝基站及通感一体化基站等新型基站形态加速涌现,6G地面基站设备在5G大规模天线阵列基础上向通道数更多、集成度更高的超大规模MIMO方向发展,基站设备普遍内置AI单元以支持实时智能调度,使基站从单纯的通信节点转变为具备环境感知与边缘计算能力的智能节点,同时传统单一功能的宏基站逐渐被宏微协同、通感一体的新型复合站点所取代,支撑全域覆盖与通感算智融合的网络需求。
二是智能超表面(RIS)设备作为关键创新纳入网络架构核心。万级振子电磁透镜等新型电磁调控设备与RIS协同部署,智能超表面技术将天线从被动部件变为可编程的智能电磁环境调控器,通过软件编程实时调控每个单元对入射电磁波的反射相位和幅度,从而重塑无线信道环境,解决高频段覆盖盲区问题,成为6G网络实现高效覆盖与低功耗传输的关键设备,显著提升信号质量与网络效率。
三是立体化网络设备成为中游核心增量。6G网络从单一地面覆盖向空天地海立体化演进,航天航空与卫星互联网领域的整星制造(低轨、中轨、高轨卫星)、卫星通信载荷、星载相控阵天线、激光星间链路终端、卫星地面站、星地融合通信设备、高空平台(无人机、飞艇)通信系统以及深海探测中继设备等成为装备体系新增长点,形成空域、天际、陆地与海洋多维协同的异构融合网络。
四是测试验证与仿真平台体系成为中游重要基础设施。6G概念验证中心、通智融合测试验证平台、光子太赫兹实时无线传输试验系统、端到端共性试验平台及空天地一体化测试仪器等加速建设,承担技术验证、中试熟化与标准测试功能,为芯片器件、基站设备、终端产品提供从研发到商用的全链条验证能力,其中通感一体化测试仪器、通信智能化测试仪器及太赫兹测试设备成为关键攻关方向。
(三)下游终端和应用生态变革
下游产业生态从消费级通信向全行业智能互联全面升级,终端形态更加多元,应用场景持续深化,推动产业链价值从网络建设向应用服务转移。
一是终端设备从单一手机向全场景智能装备拓展。6G时代的终端形态突破传统智能手机的局限,形成覆盖消费、工业、交通等多领域的设备矩阵。在个人消费领域,支持全息影像通话的智能手机、虚拟现实与增强现实头显、智能眼镜及各类可穿戴设备成为新的交互入口;在交通出行领域,具备卫星直连和车路协同功能的车载终端、自动驾驶汽车、各类无人机、飞行汽车及无人配送车成为移动网络的重要节点;在工业生产领域,集成传感与计算能力的工业网关、数字孪生终端、机器人控制设备及行业专用通信模组逐步替代传统单一功能的物联网设备,支撑工厂的实时监控与远程操控;在特殊环境领域,面向海洋、极地、高空等极端环境的卫星通信终端、深海探测装备及应急通信设备补齐了全球无缝覆盖的短板。这些新型终端普遍具备通信、感知与本地智能计算的综合能力,从单纯的信息收发工具转变为能够自主决策的智能体。
二是行业应用场景从单点试点向规模商用渗透。6G网络通过提供更大的带宽、更低的时延和更高的可靠性,推动应用场景从消费互联网向产业互联网全面延伸。在智能制造领域,数字孪生工厂实现生产线的实时映射与远程精准操控,使柔性制造成为可能;在智慧交通领域,车路云一体化系统支撑高级别自动驾驶、低空飞行管控与全息导航服务;在医疗健康领域,远程手术、多模态健康监测与医疗机器人重塑诊疗模式;在智慧城市建设领域,城市级物联网与三维建模融合,实现城市运行状态的动态推演与智能治理;在能源领域,分布式能源的精准调度与电网故障的预测性维护成为现实;在文化娱乐领域,全息现场演出、沉浸式教育与元宇宙商务突破物理空间限制。这些深入行业的应用推动产业链价值重心从网络管道向解决方案集成与数据运营服务转移。
三是运营主体与服务模式向平台化方向演进。电信运营商的角色从单纯的基础设施提供商转变为数字生态的使能平台,通过开放网络切片、边缘计算与人工智能能力接口,为不同行业提供定制化的网络服务。与此同时,工业互联网平台、车联网运营平台、低空飞行服务平台及元宇宙内容平台成为连接网络能力与行业需求的关键中介,构建起平台型经济新模式。价值分配机制随之调整,传统的通信管道收入占比相对下降,而基于网络能力开放的使能服务、行业专属解决方案及数据增值服务成为产业链新的利润增长极,推动价值创造向平台层与应用层持续集聚。
二、高端射频材料行业格局
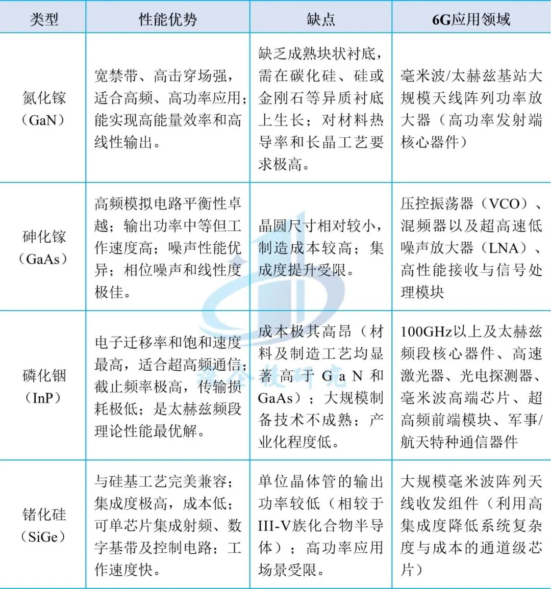
化合物半导体为6G射频器件的核心材料。射频前端作为无线通信信号的“收发门户”,其性能直接决定了6G网络的覆盖、容量与能效,而化合物半导体材料是支撑其实现高频、高功率、高效率工作的物理基石。从材料代际来看,随着6G向毫米波与太赫兹频段演进,传统硅基材料的性能已接近物理极限,第一代元素半导体材料如硅和锗已难以满足6G高频、高功率的应用需求。第二代化合物半导体材料如砷化镓、磷化铟在高频性能方面表现优异。第三代宽禁带材料如碳化硅、氮化镓、氮化铝、氧化镓等则在耐高压、耐高温、高效率方面具有显著优势。
目前,角逐6G射频前端的主体材料包括氮化镓、砷化镓、磷化铟与锗化硅,它们凭借不同的物理特性,在技术路线图上呈现出互补与竞争的复杂关系。
表1 不同化合物半导体在6G通信射频中的应用比较
资料来源:公开资料,深企投产业研究院整理。
(一)氮化镓 氮化镓材料拥有宽禁带、高击穿场强的突出优势,非常适合高频、高功率应用场景。这使得基于氮化镓的高电子迁移率晶体管在6G基站的大规模天线阵列功率放大器中,成为实现高能量效率和高线性输出的近乎唯一选择,对于6G毫米波和太赫兹通信至关重要。然而,氮化镓材料本身也存在技术挑战,例如缺乏成熟的块状衬底,通常需要在碳化硅、硅或金刚石等异质衬底上生长,这对材料的热导率和长晶工艺提出了极高要求。当前技术判断认为,氮化镓在6G时代的高功率优势仍将延续,其竞争焦点在于如何进一步提升工作频率、改善热管理并降低成本。 全球氮化镓射频器件市场主要由欧美日企业主导,国际主要企业包括美国Qorvo、美国Skyworks、德国英飞凌、美国MACOM(收购Wolfspeed射频业务)、荷兰恩智浦NXP、日本住友电工、韩国三星、美国相干Coherent等,国产替代企业主要有华为海思(Fabless模式)、三安光电(IDM模式)、成都海威华芯(代工)、中瓷电子(河北博威集成,IDM)、中电国基南方/南京国盛电子(中电55所,IDM)、苏州能讯高能(IDM)等。 (二)砷化镓 砷化镓以其在高频模拟电路中的卓越平衡性,持续主导高性能射频模块市场。砷化镓是第二代半导体材料的代表,在移动通信射频领域已有数十年的深厚积累。其材料特性决定了它非常适合制造输出功率中等、工作速度高、噪声性能优异的射频器件。特别是在要求良好相位噪声和线性度的压控振荡器、混频器以及超高速低噪声放大器中,砷化镓目前仍难以被完全替代。尽管砷化镓晶圆尺寸相对较小,成本较高,但在对性能极端敏感的高端射频前端模块中,它依然是无可争议的主力材料。其市场地位稳固,竞争主要围绕工艺优化提升集成度和良率展开。 砷化镓衬底材料海外主要企业包括日本住友电工、美国AXT、德国 Freiberger Compound Materials (FCM)等,国内主要企业包括广东先导微电子(先导稀材子公司,LED用砷化镓衬底产能最大,并实现8英寸砷化镓衬底量产)、北京通美晶体(AXT子公司)、云南锗业(A股)、浙江康鹏半导体、中科晶电等。砷化镓外延片海外主要厂商包括英国IQE、中国台湾全新光电(VPEC)、日本住友电工、日本SCIOCS、美国高意Coherent、中国台湾英特磊IntelliEPI等,国内主要厂商包括三安光电、海威华芯、乾照光电、河北普兴电子(中电科13所)、中电晶华(天津,中电科46所)等。 (三)磷化铟 磷化铟被视为突破毫米波与太赫兹通信瓶颈的未来之星。在所有主流半导体材料中,磷化铟拥有最高的电子迁移率和饱和速度,这一特性使其非常适合超高频通信,也是制造高速激光器、探测器和毫米波器件的理想材料。对于6G探索的100GHz以上乃至太赫兹频段,磷化铟器件能够实现更高的截止频率和更低的传输损耗,是理论上性能最优的高频核心解决方案。然而,其产业化面临的最大障碍在于高昂的成本。无论是材料本身还是配套的制造工艺,磷化铟都比氮化镓和砷化镓更为昂贵。若未来在成本控制和大规模制备技术上取得突破,磷化铟有望在6G的超高频前端应用中迎头赶上,甚至成为特定细分领域的颠覆者。目前,它更多处于前沿研究和特定军事、航天应用阶段。 日本NTT集团早在2020年就基于磷化铟化合物半导体,在300GHz频段实现了单载波100Gbps的传输实验;2025年6月,NTT联合冲电气工业(OKI)再次取得重大突破,利用OKI独有的晶体薄膜键合(CFB),成功将磷化铟制成的单向载流子光电二极管(UTC-PD)与碳化硅(SiC)基底结合,键合良率从传统工艺的50%提升至近100%,攻克高功率太赫兹器件量产难题,两家公司计划于2026财年启动量产。衬底方面,日本住友电工和美国AXT(中国基地为北京通美)是全球磷化铟衬底的主要供应商,基本垄断全球6英寸衬底的产能。 我国虽拥有全球近八成的铟资源优势,但在高纯磷化铟衬底及外延片方面曾长期依赖进口。目前,我国在磷化铟衬底材料主要企业包括云南锗业(A股)、有研新材(A股)、广东先导微电子(先导稀材子公司)等,主要供应2-4英寸衬底材料。云南锗业旗下鑫耀半导体是国内磷化铟衬底的龙头,截至2025年,公司已建成15万片/年(2-4英寸)产能,并于2025年8月联合九峰山实验室成功攻克6英寸磷化铟基PIN结构探测器和FP结构激光器外延生长工艺,6英寸衬底处于小批量试产销售阶段。广东先导微电子完成空间太阳能电池和航空器用6英寸磷化铟衬底量产,成为国内首家实现6英寸磷化铟衬底量产的企业。 磷化铟外延片(芯片)主要光通信芯片,包括FP、DFB、EML边发射激光器芯片和PIN、APD探测器芯片,国际主要厂商包括美国高意Coherent(整合了II-VI、Finisar)、美国朗美通Lumentum(收购了Oclaro、Neo Photonics)、美国博通Broadcom(整合Avago)、日本住友电工、日本三菱电机、美国马科姆MACOM、美国AAOI、美国Acacia、日本古河电工等,国内主要厂商包括华为海思、源杰科技(A股)、光迅科技(A股)、华工科技(A股)、长光华芯(A股)、海信宽带(A股)、仕佳光子(A股)、三安光电(A股)、武汉云岭光电、武汉敏芯半导体等。 (四)锗化硅 锗化硅依靠其与硅基工艺的完美兼容性,主打高集成度与低成本解决方案。锗化硅的本质是在硅衬底上生长锗硅合金,这一技术路线使其能够最大限度地利用成熟的硅基集成电路制造生态。其核心优势在于极高的集成能力,可以方便地将射频前端与数字基带、控制电路等集成在同一芯片上,非常适合对成本敏感、通道数众多的毫米波阵列天线应用。虽然锗化硅晶体管的单位输出功率较低,但其工作速度极快,且在实现复杂模拟和射频电路方面具有独特优势。在天线通道数大幅增加的6G时代,锗化硅技术为降低大规模天线系统的整体复杂度和成本提供了重要路径。 锗化硅半导体生产厂商以硅基半导体代工和IDM厂商为主,国际厂商主要有美国格罗方德、以色列高塔半导体、德国英飞凌、意法半导体、荷兰恩智浦等,国内主要厂商包括华虹半导体、中芯国际、中电科13所/55所等。 三、6G芯片重点领域行业格局 (一)基带芯片 基站基带芯片是通信设备的数字信号处理核心,负责完成信道编解码、调制解调、协议处理等关键功能。与手机基带芯片不同,基站基带芯片对算力、实时性、功耗和可靠性的要求极高,通常采用ASIC(专用集成电路)或高性能FPGA+ASIC的异构架构。6G基带芯片需要支持更高的数据传输速率、更低的处理时延、更强的AI计算能力,同时还要满足空天地一体化网络的复杂协议要求。与5G相比,6G基带芯片的算力需求将提升10倍以上,功耗控制面临更大挑战。 全球5G宏基站的基带芯片以设备厂商如华为、中兴、爱立信等自研ASIC芯片为主。基站基带芯片外供厂商主要有英特尔(逐步退出)、美满电子、高通等,向设备商(如三星、NEC等)提供通用或半定制的基带芯片,主要应用于开放式RAN(O-RAN)架构和部分小基站场景。国内小基站基带芯片厂商主要有比科奇、易科奇、几维通信等。 华为、中兴已具备7nm基站基带芯片自研能力,在复杂的外部环境下,先进制程(7nm及以下)的自主可控体系正持续完善与深化。伴随5G-A商用部署及6G预研深入,亟需凝聚国产先进制程制造与全产业链协同之力,共同推动关键领域的实质性跃升。 (二)太赫兹/毫米波核心芯片 太赫兹波指频率在0.1至10THz范围内的电磁波,兼具微波与光波的特性,具有带宽大、方向性好、穿透性强等优点,是6G实现超高速通信的关键频段。由于太赫兹信号频率极高,传统纯电子芯片面临严重的路径损耗、噪声累积和工艺极限挑战,因此全球研发团队正在探索新材料与新架构以实现突破。 太赫兹/毫米波核心芯片是6G区别于5G的关键增量,包括太赫兹收发芯片、毫米波相控阵芯片、波束成形芯片等。这一领域尚处于技术攻关阶段,全球尚无成熟商用产品。美国DARPA、欧盟Horizon Europe等已资助多项太赫兹芯片研发项目,IBM、英特尔、三星等企业积极参与。我国紫金山实验室、中国电科、华为、中兴等机构已研制出太赫兹芯片原型,但在工作频率、输出功率、集成度等关键指标上与国际先进水平仍有差距。 最具代表性的突破来自北京大学联合鹏城实验室、上海科技大学及国家信息光电子创新中心等顶尖团队。2026年2月,北京大学联合鹏城实验室等团队在《自然》发表光纤-无线一体化融合通信系统研究成果,在实验室环境下实现多项关键性能突破:超宽带集成光子器件带宽超250GHz,光纤单通道传输速率达512Gbps,太赫兹无线单通道传输速率达400Gbps,可同步传输86路8K超高清视频。该系统基于国产集成光学工艺平台研制,核心器件(薄膜铌酸锂调制器、UTC-PD)有效带宽分别超220GHz、250GHz,在高频信号转换领域取得重要进展,为6G光-电融合通信提供了可行技术路径。


